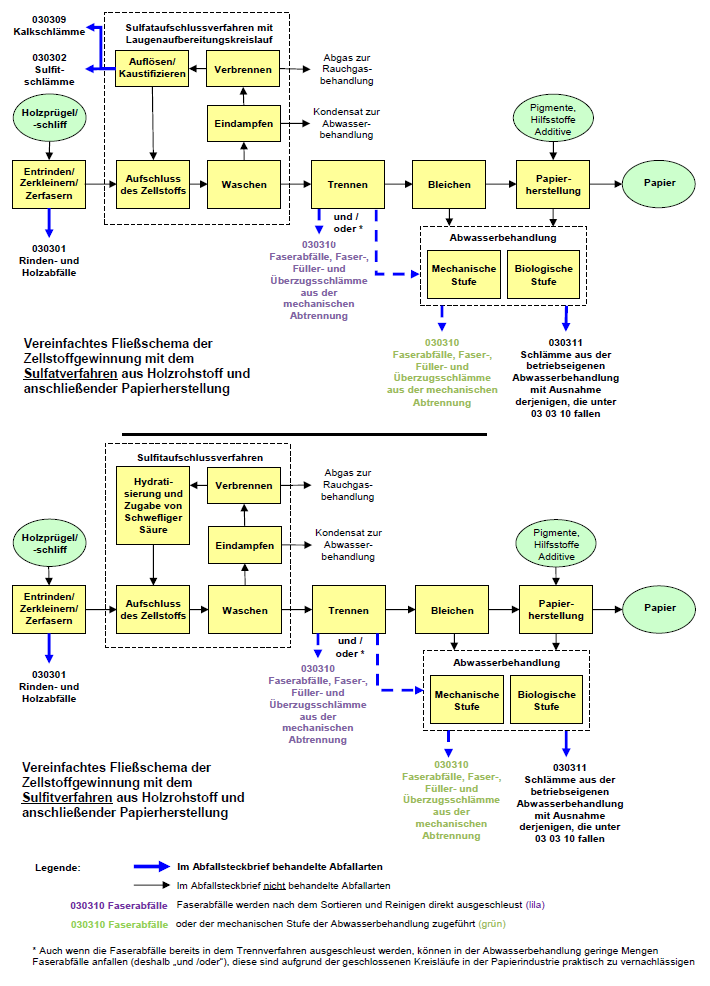
Abfallsteckbrief "0303 Zellstoffherstellung"
| 030301 | Rinden- und Holzabfälle |
| 030302 | Sulfitschlämme (aus der Rückgewinnung von Kochlaugen) |
| 030309 | Kalkschlammabfälle |
| 030310 | Faserabfälle, Faser-, Füller- und Überzugsschlämme aus der mechanischen Abtrennung |
| 030311 | Schlämme aus der betriebseigenen Abwasserbehandlung mit Ausnahme derjenigen, die unter 03 03 10 fallen |
Erläuterung
Die Ausführungen beschränken sich auf die gängigen bei der Zellstoffherstellung mit dem Sulfat- und Sulfitverfahren anfallenden Abfallarten. Nicht berücksichtigt sind das mechanische Aufschlussverfahren und die typischen Nebenprozesse dieser Branche, z. B. Heizkraftwerke und die Verwertungsprozesse der bei der Zellstoffherstellung prinzipbedingt anfallenden Lignin-Abbauprodukte (z.B. Ligninsulfonsäuren).
Die bei der Herstellung von Papier, Karton und Pappe anfallenden Abfälle sind im Abfallsteckbrief 0303 Papierherstellung beschrieben.
Die bei der Herstellung von Papier, Karton und Pappe anfallenden Abfälle sind im Abfallsteckbrief 0303 Papierherstellung beschrieben.
Zuordnung nach AVV
| Kapitel 03 | Abfälle aus der Holzbearbeitung und der Herstellung von Platten, Möbeln, Zellstoffen, Papier und Pappe |
| Gruppe 0303 | Abfälle aus der Herstellung und Verarbeitung von Zellstoff, Papier, Karton und Pappe |
Schematische Darstellung des Entstehungsprozesses

Entstehung von Abfällen aus der Zellstoffherstellung (Quelle: ABAG-itm, LUBW; IVV Fraunhofer)
Quellenverzeichnis(Quellen, wenn nicht anders angegeben, in der aktuellen Fassung)

