Abfallsteckbrief "0804 Abfälle aus der Herstellung, Zubereitung, Vertrieb und Anwendung von Klebstoffen und Dichtmassen"
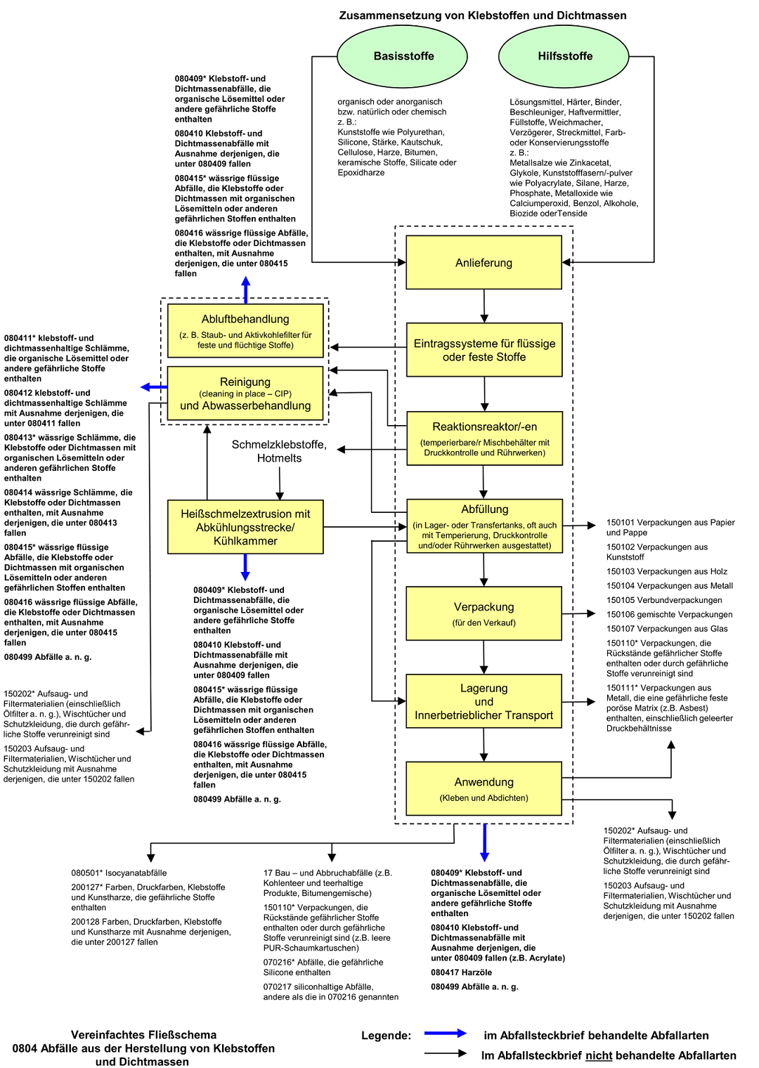
| 080409* | Klebstoff- und Dichtmassenabfälle, die organische Lösemittel oder andere gefährliche Stoffe enthalten |
| 080410 | Klebstoff- und Dichtmassenabfälle mit Ausnahme derjenigen, die unter 08 04 09 fallen |
| 080411* | klebstoff- und dichtmassenhaltige Schlämme, die organische Lösemittel oder andere gefährliche Stoffe enthalten |
| 080412 | klebstoff- und dichtmassenhaltige Schlämme mit Ausnahme derjenigen, die unter 08 04 11 fallen |
| 080413* | wässrige Schlämme, die Klebstoffe oder Dichtmassen mit organischen Lösemitteln oder anderen gefährlichen Stoffen enthalten |
| 080414 | wässrige Schlämme, die Klebstoffe oder Dichtmassen enthalten, mit Ausnahme derjenigen, die unter 08 01 13 fallen |
| 080415* | wässrige flüssige Abfälle, die Klebstoffe oder Dichtmassen mit organischen Lösemitteln oder anderen gefährlichen Stoffen enthalten |
| 080416 | wässrige flüssige Abfälle, die Klebstoffe oder Dichtmassen enthalten, mit Ausnahme derjenigen, die unter 08 04 15 fallen |
| 080417* | Harzöle |
| 080499 | Abfälle a. n. g. |
| (* gefährliche Abfälle) | |
Erläuterung
Die Abfallarten der Gruppe 0804 beziehen sich auf die Herstellung, Zubereitung, Vertrieb und die Anwendung (HZVA) von Klebstoffen und Dichtmassen (einschließlich wasserabweisender Materialien). Entsprechend behandelt der Abfallsteckbrief die Produktion (Herstellung und Zubereitung der Basisprodukte und Präparationen) sowie die Anwendung (z. B. Restmengen) in den unterschiedlichen Branchen, z. B. der industriellen, bautechnischen Nutzung und auch im Haushalt.
Weitere Abfälle von Klebstoffen und Dichtmassen können den folgenden Abfallarten zugeordnet werden, wenn sie bei der Anwendung, Abriss- und Sanierungsarbeiten anfallen:
Eine branchenspezifische Zuordnung der Abfälle ist unter der Gruppe 0804 nicht gegeben. Der Steckbrief wurde daher aufgrund der weit gefächerten Aufkommensbereiche stoffspezifisch erstellt. Schwerpunkte bilden die Herstellung und die Anwendung.
Weitere Abfälle von Klebstoffen und Dichtmassen können den folgenden Abfallarten zugeordnet werden, wenn sie bei der Anwendung, Abriss- und Sanierungsarbeiten anfallen:
- 070216* Abfälle, die gefährliche Silicone enthalten
- 070217 siliconhaltige Abfälle, andere als die in 070216 genannten
(z. B. Siliconkartuschen) - 080501* Isocyanatabfälle
(z. B. Kleberreste aus Isocyanaten) - 150110* Verpackungen, die Rückstände gefährlicher Stoffe enthalten oder durch gefährliche Stoffe verunreinigt sind
(z. B. nicht entleerte Polyurethanschaumkartuschen) - 170101 Beton
(z. B. Zementmörtel als Fugenabdichtung) - 170302 Bitumengemische mit Ausnahme derjenigen, die unter 170301 fallen
- 170603* anderes Dämmmaterial, das aus gefährlichen Stoffen besteht oder solche Stoffe enthält
(als sonstige Bestandteile z. B. Bindemittel und Klebstoffe mit Teer) - 170604 Dämmmaterial mit Ausnahme desjenigen, das unter 170601 und 170603 fällt
(als nicht mineralische Gemische z. B. mit Polyurethanschaum und auch Klebstoffen) - 200127* Farben, Druckfarben, Klebstoffe und Kunstharze, die gefährliche Stoffe enthalten
(z. B. von Handwerk und Haushalt) - 200128 Farben, Druckfarben, Klebstoffe und Kunstharze mit Ausnahme derjenigen, die unter 200127 fallen
(Anfall z. B. im Handwerk und im Haushalt).
Eine branchenspezifische Zuordnung der Abfälle ist unter der Gruppe 0804 nicht gegeben. Der Steckbrief wurde daher aufgrund der weit gefächerten Aufkommensbereiche stoffspezifisch erstellt. Schwerpunkte bilden die Herstellung und die Anwendung.
Zuordnung nach AVV
| Kapitel 08 | Abfälle aus Herstellung, Zubereitung, Vertrieb und Anwendung (HZVA) von Beschichtungen (Farben, Lacke, Email), Klebstoffen, Dichtmassen und Druckfarben |
| Gruppe 0804 | Abfälle aus HZVA von Klebstoffen und Dichtmassen (einschließlich wasserabweisender Materialien) |
Schematische Darstellung des Entstehungsprozesses

Prozessbeschreibung Klebstoffe und Dichtmassen (Quelle: ABAG-itm GmbH, 2011 überarbeitet durch das Umweltinstitut Leipzig e. V. 2025)
Quellenverzeichnis(Quellen, wenn nicht anders angegeben, in der aktuellen Fassung)
EU - Europäische Union
DE - Bundesrepublik Deutschland
BW - Baden-Württemberg
BY - Bayern
BE - Berlin
BB - Brandenburg
HB - Bremen
HH - Hamburg
HE - Hessen
MV - Mecklenburg-Vorpommern
NI - Niedersachsen
NW - Nordrhein-Westfalen
RP - Rheinland-Pfalz
SL - Saarland
SN - Sachsen
ST - Sachsen-Anhalt
SH - Schleswig-Holstein
TH - Thüringen

