Abfallsteckbrief "1002 Eisen- und Stahlindustrie"
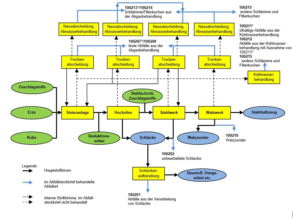
| 100201 | Abfälle aus der Verarbeitung von Schlacke |
| 100202 | unverarbeitete Schlacke |
| 100207* | feste Abfälle aus der Abgasbehandlung, die gefährliche Stoffe enthalten |
| 100208 | feste Abfälle aus der Abgasbehandlung mit Ausnahme derjenigen, die unter 10 02 07 fallen |
| 100210 | Walzzunder |
| 100211* | ölhaltige Abfälle aus der Kühlwasserbehandlung |
| 100212 | Abfälle aus der Kühlwasserbehandlung mit Ausnahme derjenigen, die unter 10 02 11 fallen |
| 100213* | Schlämme und Filterkuchen aus der Abgasbehandlung, die gefährliche Stoffe enthalten |
| 100214 | Schlämme und Filterkuchen aus der Abgasbehandlung mit Ausnahme derjenigen, die unter 10 02 13 fallen |
| 100215 | andere Schlämme und Filterkuchen |
| (* gefährliche Abfälle) | |
Erläuterung
Die Ausführungen beschränken sich auf die gängigen, bei der Produktion von Eisen und Stahl in den Bereichen Rohstoffkonditionierung, Hochofen, Stahlerzeugung und Stahlumformung anfallenden Abfälle.
Zuordnung nach AVV
| Kapitel 10 | Abfälle aus thermischen Prozessen |
| Gruppe 1002 | Abfälle aus der Eisen- und Stahlindustrie |
Schematische Darstellung des Entstehungsprozesses

Entstehung von Abfällen aus der Eisen- und Stahlindustrie der Gruppe 1002 (Quelle: FEhS, 2011 nach ABAG-itm, 2008)
Quellenverzeichnis(Quellen, wenn nicht anders angegeben, in der aktuellen Fassung)
EU - Europäische Union
DE - Bundesrepublik Deutschland
BW - Baden-Württemberg
BY - Bayern
BE - Berlin
BB - Brandenburg
HB - Bremen
HH - Hamburg
HE - Hessen
MV - Mecklenburg-Vorpommern
NI - Niedersachsen
NW - Nordrhein-Westfalen
RP - Rheinland-Pfalz
SL - Saarland
SN - Sachsen
ST - Sachsen-Anhalt
SH - Schleswig-Holstein
TH - Thüringen

