Abfallsteckbrief "1007 Abfälle aus der thermischen Silber-, Gold- und Platinmetallurgie"
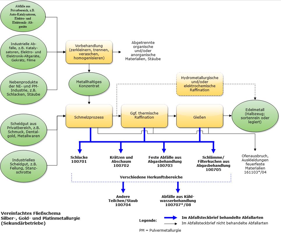
| 100701 | Schlacken (Erst- und Zweitschmelze) |
| 100702 | Krätzen und Abschaum (Erst- und Zweitschmelze) |
| 100703 | feste Abfälle aus der Abgasbehandlung |
| 100704 | andere Teilchen und Staub |
| 100705 | Schlämme und Filterkuchen aus der Abgasbehandlung |
| 100707* | ölhaltige Abfälle aus der Kühlwasserbehandlung |
| 100708 | Abfälle aus der Kühlwasserbehandlung mit Ausnahme derjenigen, die unter 10 07 07 fallen |
| (* gefährliche Abfälle) | |
Erläuterung
In Deutschland existiert keine Erstschmelze mehr, in der Gold, Silber oder Platin aus Erzen gewonnen wird. Der Abfallsteckbrief bezieht sich daher auf die Zweitschmelze zur Rückgewinnung der Edelmetalle aus industriellen bzw. gewerblichen Rückständen und aus gebrauchten Produkten.
Die zur Rückgewinnung von Gold, Silber und Platin weit verbreitete Hydrometallurgie und deren Abfälle werden in diesem Abfallsteckbrief nicht behandelt. Informationen zur Herkunft und Zusammensetzung der bei den thermischen Prozessen anfallenden Ofenauskleidungen sind dem Abfallsteckbrief 1611 "Ofenauskleidungen und feuerfeste Materialien" zu entnehmen.
Die zur Rückgewinnung von Gold, Silber und Platin weit verbreitete Hydrometallurgie und deren Abfälle werden in diesem Abfallsteckbrief nicht behandelt. Informationen zur Herkunft und Zusammensetzung der bei den thermischen Prozessen anfallenden Ofenauskleidungen sind dem Abfallsteckbrief 1611 "Ofenauskleidungen und feuerfeste Materialien" zu entnehmen.
Zuordnung nach AVV
| Kapitel 10 | Abfälle aus thermischen Prozessen |
| Gruppe 1007 | Abfälle aus der thermischen Silber-, Gold- und Platinmetallurgie |
Schematische Darstellung des Entstehungsprozesses

Vereinfachtes Fließbild von Anlagen zur Rückgewinnung von Edelmetallen (Quelle: ABAG-itm, 2010)
Quellenverzeichnis(Quellen, wenn nicht anders angegeben, in der aktuellen Fassung)

