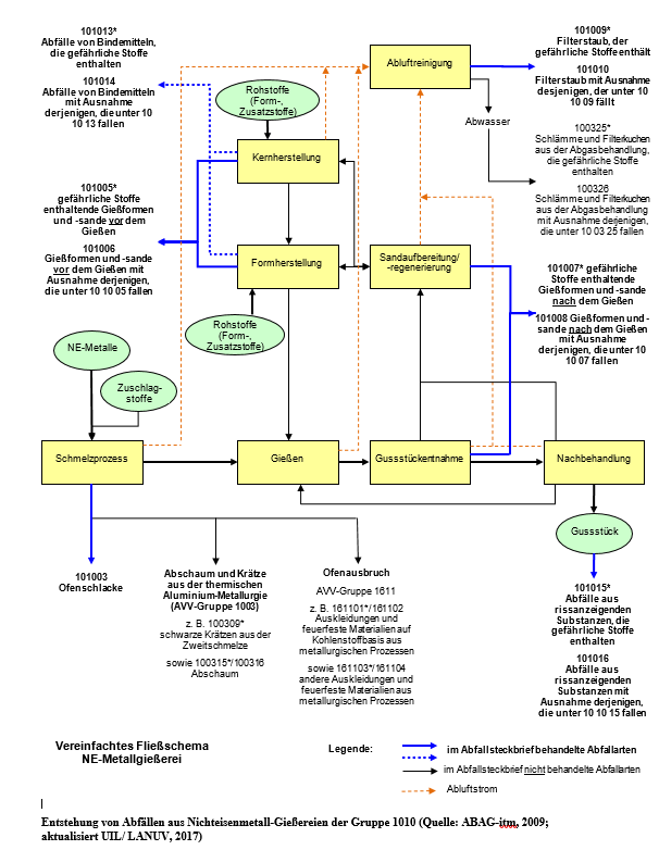
Abfallsteckbrief "1010 Nichteisen-Metallgießereien"
| 101003 | Ofenschlacke |
| 101005* | gefährliche Stoffe enthaltende Gießformen und -sande vor dem Gießen |
| 101006 | Gießformen und -sande vor dem Gießen mit Ausnahme derjenigen, die unter 10 10 05 fallen |
| 101007* | gefährliche Stoffe enthaltende Gießformen und -sande nach dem Gießen |
| 101008 | Gießformen und -sande nach dem Gießen mit Ausnahme derjenigen, die unter 10 10 07 fallen |
| 101009* | Filterstaub, der gefährliche Stoffe enthält |
| 101010 | Filterstaub mit Ausnahme desjenigen, der unter 10 10 09 fällt |
| 101013* | Abfälle von Bindemitteln, die gefährliche Stoffe enthalten |
| 101014 | Abfälle von Bindemitteln mit Ausnahme derjenigen, die unter 10 10 13 fallen |
| 101015* | Abfälle aus rissanzeigenden Substanzen, die gefährliche Stoffe enthalten |
| 101016 | Abfälle aus rissanzeigenden Substanzen mit Ausnahme derjenigen, die unter 10 10 15 fallen |
| (* gefährliche Abfälle) | |
Erläuterung
Die Ausführungen beschränken sich auf die gängigen, beim Gießen von Nichteisenmetallen anfallenden Abfälle der Untergruppe 1010, sodass folgende Abfallarten nicht behandelt werden:
- 101011* andere Teilchen, die gefährliche Stoffe enthalten
- 101012 andere Teilchen mit Ausnahme derjenigen, die unter 10 10 11 fallen
- 101099 Abfälle a. n. g.
- 1611 Ofenauskleidungen und feuerfeste Materialien
- 1003 Abfälle aus der thermischen Aluminium-Metallurgie
- 1007 Abfälle aus der thermischen Silber-, Gold- und Platinmetallurgie
Zuordnung nach AVV
| Kapitel 10 | Abfälle aus thermischen Prozessen |
| Gruppe 1010 | Abfälle vom Gießen von Nichteisenmetallen |
Schematische Darstellung des Entstehungsprozesses

Entstehung von Abfällen aus NE-Metall-Gießereien der Gruppe 1010 (Quelle: ABAG-itm, überarbeitet von UIL 2017)
Quellenverzeichnis(Quellen, wenn nicht anders angegeben, in der aktuellen Fassung)

