Abfallsteckbrief "1608 Gebrauchte Katalysatoren"
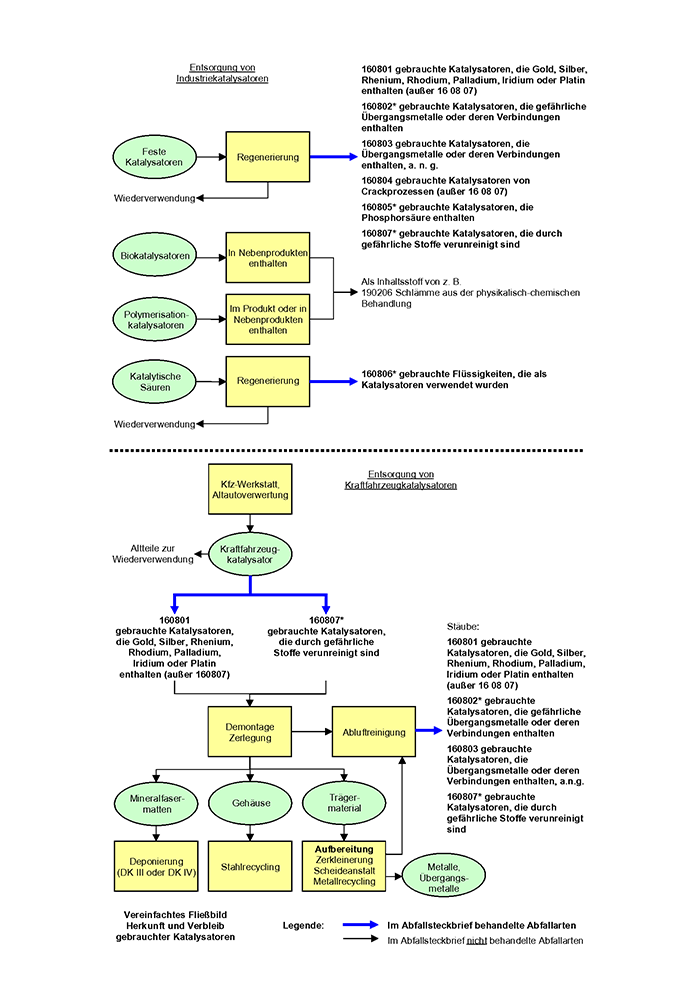
| 160801 | gebrauchte Katalysatoren, die Gold, Silber, Rhenium, Rhodium, Palladium, Iridium oder Platin enthalten (außer 16 08 07) |
| 160802* | gebrauchte Katalysatoren, die gefährliche Übergangsmetalle oder deren Verbindungen enthalten |
| 160803 | gebrauchte Katalysatoren, die Übergangsmetalle oder deren Verbindungen enthalten, a. n. g. |
| 160804 | gebrauchte Katalysatoren von Crackprozessen (außer 16 08 07) |
| 160805* | gebrauchte Katalysatoren, die Phosphorsäure enthalten |
| 160806* | gebrauchte Flüssigkeiten, die als Katalysatoren verwendet wurden |
| 160807* | gebrauchte Katalysatoren, die durch gefährliche Stoffe verunreinigt sind |
| (* gefährliche Abfälle) | |
Erläuterung
Bei dem Steckbrief stehen folgende Abfälle im Vordergrund:
Eine eindeutige Branchenzuordnung ist für die Abfalluntergruppe 1608 nicht gegeben.
(*) Begriffsbestimmung aus der Abfallverzeichnis-Verordnung zu AS 160802*/AS 160803: Übergangsmetalle im Sinne dieses Vorschrift sind Scandium, Vanadium, Mangan, Cobalt, Kupfer, Yttrium, Niob, Hafnium, Wolfram, Titan, Chrom, Eisen, Nickel, Zink, Zirconium, Molybdän und Tantal. Wenn diese Metalle oder ihre Verbindungen als gefährliche Stoffe eingestuft wurden, werden Katalysatoren mit diesen Stoffen als gefährliche Abfälle behandelt.
- gebrauchte Katalysatoren der chemischen (organisch und anorganisch) und pharmazeutischen Industrie,
- gebrauchte Katalysatoren aus industriellen Abgasreinigungsanlagen,
- gebrauchte Katalysatoren aus der Abgasreinigung von Kraftfahrzeugen,
- gebrauchte Katalysatoren aus Anlagen zur Wasserstoffgewinnung, Brennstoffzellen u. a.
Eine eindeutige Branchenzuordnung ist für die Abfalluntergruppe 1608 nicht gegeben.
(*) Begriffsbestimmung aus der Abfallverzeichnis-Verordnung zu AS 160802*/AS 160803: Übergangsmetalle im Sinne dieses Vorschrift sind Scandium, Vanadium, Mangan, Cobalt, Kupfer, Yttrium, Niob, Hafnium, Wolfram, Titan, Chrom, Eisen, Nickel, Zink, Zirconium, Molybdän und Tantal. Wenn diese Metalle oder ihre Verbindungen als gefährliche Stoffe eingestuft wurden, werden Katalysatoren mit diesen Stoffen als gefährliche Abfälle behandelt.
Zuordnung nach AVV
| Kapitel 16 | Abfälle, die nicht anderswo im Verzeichnis aufgeführt sind |
| Gruppe 1608 | Gebrauchte Katalysatoren |
Schematische Darstellung des Entstehungsprozesses

Entstehung von verbrauchten Katalysatoren (Quelle: ABAG-itm, 2009)
Quellenverzeichnis(Quellen, wenn nicht anders angegeben, in der aktuellen Fassung)

