Abfallsteckbrief "1708 Baustoffe auf Gipsbasis"
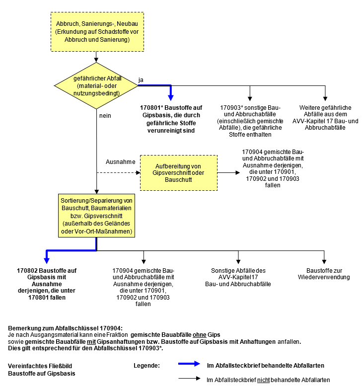
| 170801* | Baustoffe auf Gipsbasis, die durch gefährliche Stoffe verunreinigt sind |
| 170802 | Baustoffe auf Gipsbasis mit Ausnahme derjenigen, die unter 17 08 01 fallen |
| (* gefährliche Abfälle) | |
Erläuterung
Der Abfallsteckbrief bezieht sich auf bei Bautätigkeiten (wie Neubau, Umbau, Sanierung und Abbruch von Gebäuden) anfallende nicht gefährliche und gefährliche Baustoffe auf Gipsbasis mit den Abfallschlüsselnummern 170801* und 170802.
Bau- und Abbruchabfälle mit gipshaltigen Anhaftungen oder Baustoffe auf Gipsbasis mit Anhaftungen können je nach Zusammensetzungen unter folgende Abfallschlüssel eingestuft werden:
Bau- und Abbruchabfälle mit gipshaltigen Anhaftungen oder Baustoffe auf Gipsbasis mit Anhaftungen können je nach Zusammensetzungen unter folgende Abfallschlüssel eingestuft werden:
- 170107 Gemische aus Beton, Ziegeln, Fliesen und Keramik mit Ausnahme derjenigen, die unter 170106 fallen Unter diesem AS wird auch Porenbeton eingestuft, siehe Details im Abfallsteckbrief 1701.
- 170903* sonstige Bau- und Abbruchabfälle (einschließlich gemischte Abfälle), die gefährliche Stoffe enthalten
- 170904 gemischte Bau- und Abbruchabfälle mit Ausnahme derjenigen, die unter 170901, 170902 und 170903 fallen
- 100105 Reaktionsabfälle auf Calciumbasis aus der Rauchgasentschwefelung in fester Form
- 101206 verworfene Formen
- 101208 Abfälle aus Keramikerzeugnissen, Ziegeln, Fliesen und Steinzeug (nach dem Brennen)
- 110110 Schlämme und Filterkuchen mit Ausnahme derjenigen, die unter 11 01 09 fallen
- 180104 Abfälle, an deren Sammlung und Entsorgung aus infektionspräventiver Sicht keine besondere Anforderungen gestellt werden (z. B. Wund- und Gipsverbände, Wäsche, Einwegkleidung, Windeln)
- 191209 Mineralien (z. B. Sand, Steine)
Zuordnung nach AVV
| Kapitel 17 | Bau- und Abbruchabfälle (einschliesslich Aushub von verunreinigten Standorten) |
| Gruppe 1708 | Baustoffe auf Gipsbasis |
Schematische Darstellung des Entstehungsprozesses

Behandlung von Baustoffen auf Gipsbasis (Quelle: INTECUS 2017, überarbeitet durch IPA (Redaktionsgruppe) 2018)
Quellenverzeichnis(Quellen, wenn nicht anders angegeben, in der aktuellen Fassung)
EU - Europäische Union
DE - Bundesrepublik Deutschland
BW - Baden-Württemberg
BY - Bayern
BE - Berlin
BB - Brandenburg
HB - Bremen
HH - Hamburg
HE - Hessen
MV - Mecklenburg-Vorpommern
NI - Niedersachsen
RP - Rheinland-Pfalz
SL - Saarland
SN - Sachsen
ST - Sachsen-Anhalt
SH - Schleswig-Holstein
TH - Thüringen

