Abfallsteckbrief "1901 Abfallverbrennung"
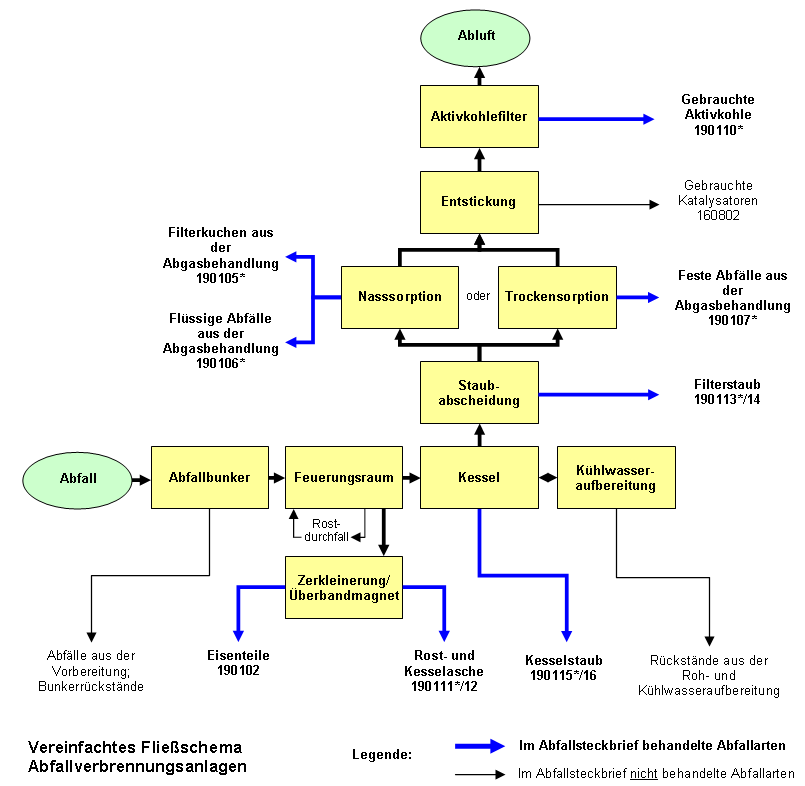
| 190102 | Eisenteile, aus der Rost- und Kesselasche entfernt |
| 190105* | Filterkuchen aus der Abgasbehandlung |
| 190106* | wässrige flüssige Abfälle aus der Abgasbehandlung und andere wässrige flüssige Abfälle |
| 190107* | feste Abfälle aus der Abgasbehandlung |
| 190110* | gebrauchte Aktivkohle aus der Abgasbehandlung |
| 190111* | Rost- und Kesselaschen sowie Schlacken, die gefährliche Stoffe enthalten |
| 190112 | Rost- und Kesselaschen sowie Schlacken mit Ausnahme derjenigen, die unter 19 01 11 fallen |
| 190113* | Filterstaub, der gefährliche Stoffe enthält |
| 190114 | Filterstaub mit Ausnahme desjenigen, der unter 19 01 13 fällt |
| 190115* | Kesselstaub, der gefährliche Stoffe enthält |
| 190116 | Kesselstaub mit Ausnahme desjenigen, der unter 19 01 15 fällt |
| (* gefährliche Abfälle) | |
Erläuterung
Die Ausführungen in diesem Abfallsteckbrief beziehen sich auf die gängigen, in sog. Hausmüllverbrennungsanlagen mit Rostfeuerung anfallenden Abfälle. Weitere Abfälle aus der AVV-Gruppe "1901" werden hier nicht erläutert, z. B. Abfälle aus der Vorbehandlung von Abfällen wie Vermischung und Zerkleinerung oder aus anderen Typen von Verbrennungsanlagen wie der Klärschlamm- oder Sonderabfallverbrennung.
Zuordnung nach AVV
| Kapitel 19 | Abfälle aus Abfallbehandlungsanlagen, öffentlichen Abwasserbehandlungsanlagen sowie der Aufbereitung von Wasser für den menschlichen Gebrauch und Wasser für industrielle Zwecke |
| Gruppe 1901 | Abfälle aus der Verbrennung oder Pyrolyse von Abfällen |
Schematische Darstellung des Entstehungsprozesses

Abfälle aus Abfallverbrennungsanlagen (Quelle: ABAG-itm, 2008)
Quellenverzeichnis(Quellen, wenn nicht anders angegeben, in der aktuellen Fassung)

