Abfallsteckbrief "191209 und 191212 Mineralien und sonstige Abfälle aus der mechanischen Behandlung von Abfällen"
| 191209 | Mineralien (z. B. Sand, Steine) |
| 191212 | sonstige Abfälle (einschließlich Materialmischungen) aus der mechanischen Behandlung von Abfällen mit Ausnahme derjenigen, die unter 19 12 11 fallen |
Erläuterung
Bei der mechanischen Aufbereitung von Abfällen werden neben den eigentlichen Zielfraktionen (z. B. Wertstoffe wie Kunststoff, Papier-Pappe-Kartonage, Textilien und Metalle sowie Ersatzbrennstoff) vielfach zwei Sekundärabfälle erzeugt, die nach der Abfallverzeichnis-Verordnung (AVV) als
191209: Mineralien (z. B. Sand, Steine) und
191212: sonstige Abfälle (einschließlich Materialmischungen) aus der mechanischen Behandlung von Abfällen mit Ausnahme derjenigen, die unter AS 191211 fallen
bezeichnet werden.
Insbesondere dem AS 191212 wird eine Vielzahl unterschiedlicher Abfälle zugeordnet, z. B. hochkalorische Abfälle aus der Behandlung metallhaltiger Abfälle oder aus Anlagen der mechanisch-biologischen bzw. chemisch-physikalischen Aufbereitung, heizwertreiche oder heizwertarme Sortierreste aus Gewerbe- und Baumischabfallsortieranlagen bis hin zu biologisch abbaubarem Abfall mit Störstoffen aus der Vorbehandlung von Kompostierungsanlagen. Die stoffliche Beschaffenheit eines Abfalls mit dem AS 191212 ist folglich sehr unterschiedlich. Bedingt durch die verfahrenstechnische Unvollkommenheit von mechanischen Trennprozessen können Abfälle mit dem AS 191212 je nach Inputmaterial auch mineralische Bestandteile und umgekehrt Abfälle mit AS 191209 auch sonstige Abfälle enthalten. Um den in Folge von Falschdeklarationen vorkommenden rechtswidrigen Abfallexporten oder unzulässigen Entsorgungswegen, wie die Ablagerung in Abgrabungen, entgegenzuwirken, ist die Abgrenzung der beiden Abfallschlüsselnummern bundesweit dringlich zu klären.
Die Abfallfraktion mit dem Abfallschlüssel 191211* sonstige Abfälle (einschließlich Materialmischungen) aus der mechanischen Behandlung von Abfällen, die gefährliche Stoffe enthalten, entsteht vor allem bei der Sortierung von Elektroschrott und Batterien und ist nicht im Umfang dieses Abfallsteckbriefes enthalten.
191209: Mineralien (z. B. Sand, Steine) und
191212: sonstige Abfälle (einschließlich Materialmischungen) aus der mechanischen Behandlung von Abfällen mit Ausnahme derjenigen, die unter AS 191211 fallen
bezeichnet werden.
Insbesondere dem AS 191212 wird eine Vielzahl unterschiedlicher Abfälle zugeordnet, z. B. hochkalorische Abfälle aus der Behandlung metallhaltiger Abfälle oder aus Anlagen der mechanisch-biologischen bzw. chemisch-physikalischen Aufbereitung, heizwertreiche oder heizwertarme Sortierreste aus Gewerbe- und Baumischabfallsortieranlagen bis hin zu biologisch abbaubarem Abfall mit Störstoffen aus der Vorbehandlung von Kompostierungsanlagen. Die stoffliche Beschaffenheit eines Abfalls mit dem AS 191212 ist folglich sehr unterschiedlich. Bedingt durch die verfahrenstechnische Unvollkommenheit von mechanischen Trennprozessen können Abfälle mit dem AS 191212 je nach Inputmaterial auch mineralische Bestandteile und umgekehrt Abfälle mit AS 191209 auch sonstige Abfälle enthalten. Um den in Folge von Falschdeklarationen vorkommenden rechtswidrigen Abfallexporten oder unzulässigen Entsorgungswegen, wie die Ablagerung in Abgrabungen, entgegenzuwirken, ist die Abgrenzung der beiden Abfallschlüsselnummern bundesweit dringlich zu klären.
Die Abfallfraktion mit dem Abfallschlüssel 191211* sonstige Abfälle (einschließlich Materialmischungen) aus der mechanischen Behandlung von Abfällen, die gefährliche Stoffe enthalten, entsteht vor allem bei der Sortierung von Elektroschrott und Batterien und ist nicht im Umfang dieses Abfallsteckbriefes enthalten.
Zuordnung nach AVV
| Kapitel 19 | Abfälle aus Abfallbehandlungsanlagen, öffentlichen Abwasserbehandlungsanlagen sowie der Aufbereitung von Wasser für den menschlichen Gebrauch und Wasser für industrielle Zwecke |
| Gruppe 1912 | Abfälle aus der mechanischen Behandlung von Abfällen (z. B. Sortieren, Zerkleinern, Verdichten, Pelletieren) a. n. g. |
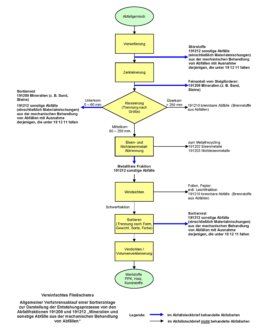
Schematische Darstellung des Entstehungsprozesses

Allgemeiner Verfahrensablauf einer Sortieranlage zur Darstellung der Entstehungsprozesse von den Abfallfraktionen 191209 und 191212 (Quelle: GNS/LUBW, 2023)
Quellenverzeichnis(Quellen, wenn nicht anders angegeben, in der aktuellen Fassung)

