Abfallsteckbrief "0202 Zubereitung und Verarbeitung von Fleisch, Fisch und anderen Nahrungsmitteln tierischen Ursprungs"
| 020201 | Schlämme von Wasch- und Reinigungsvorgängen |
| 020202 | Abfälle aus tierischem Gewebe |
| 020203 | für Verzehr oder Verarbeitung ungeeignete Stoffe |
| 020204 | Schlämme aus der betriebseigenen Abwasserbehandlung |
| 020299 | Abfälle a. n. g. |
Erläuterung
Neben dem Veterinärrecht können TNP auch den abfallrechtlichen Regelungen des Kreislaufwirtschaftsgesetzes (KrWG) unterliegen. Davon betroffen sind TNP, wenn sie zur Verbrennung, Lagerung auf einer Deponie oder Verwendung in einer Biogas- oder Kompostierungsanlage bestimmt sind (s. § 2 Abs. 2 Nr. 2 KrWG). In diesen Fällen sind die Materialien den o. a. Abfallschlüsseln zuzuordnen.
Dagegen gilt für Schlämme aus der Abwasserbehandlung in Betrieben, die mit TNP umgehen, Folgendes (siehe Anhang IV, Kapitel I Abschnitt 2 Nr. 1 bis 4 Verordnung (EG) Nr. 142/2011). Schlachthöfe, Verarbeitungsbetriebe für TNP der Kategorie 1 und andere Betriebe, in denen spezifiziertes Risikomaterial (SRM) entfernt wird, sowie Verarbeitungsbetriebe für TNP der Kategorie 2 sind verpflichtet, eine Abwasservorbehandlung zur Abtrennung tierischer Materialien, z. B. über ein 6-mm-Sieb, durchzuführen. Die abgetrennten Materialien sind zu sammeln und als TNP der Kategorie 1 bzw. 2 zu befördern und zu beseitigen. Das so vorbehandelte Abwasser und Abwasser aus anderen TNP-Verarbeitungsbetrieben fallen nicht unter die Verordnung (EG) Nr. 1069/2009. Dementsprechend gelten Schlämme und Flotate aus der (weiteren) Behandlung dieser Abwässer (AS 020201 bzw. AS 020204) nicht als TNP, sondern unabhängig vom Entsorgungsweg immer als Abfall.
Zuordnung nach AVV
| Kapitel 02 | Abfälle aus Landwirtschaft, Gartenbau, Teichwirtschaft, Forstwirtschaft, Jagd und Fischerei sowie der Herstellung und Verarbeitung von Nahrungsmitteln |
| Gruppe 0202 | Abfälle aus der Zubereitung und Verarbeitung von Fleisch, Fisch und anderen Nahrungsmitteln tierischen Ursprungs |
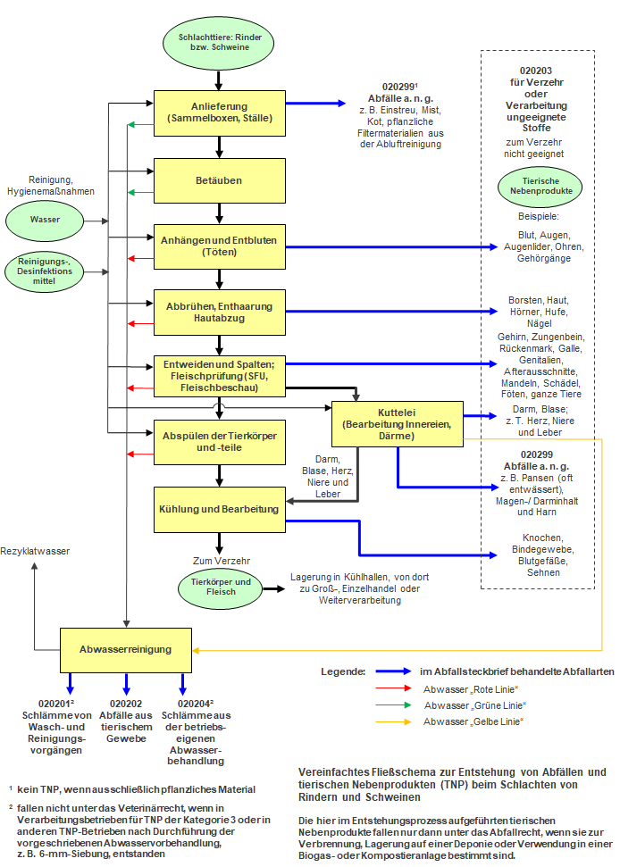
Schematische Darstellung des Entstehungsprozesses

Quellenverzeichnis(Quellen, wenn nicht anders angegeben, in der aktuellen Fassung)
EU - Europäische Union
Verordnung (EG) Nr. 1069/2009 des Europäischen Parlaments und des Rates vom 21. Oktober 2009 mit Hygienevorschriften für nicht für den menschlichen Verzehr bestimmte tierische Nebenprodukte und zur Aufhebung der Verordnung (EG) Nr. 1774/2002 (Verordnung über tierische Nebenprodukte)
Verordnung (EU) Nr. 142/2011 der Kommission vom 25. Februar 2011 zur Durchführung der Verordnung (EG) Nr. 1069/2009 des Europäischen Parlaments und des Rates mit Hygienevorschriften für nicht für den menschlichen Verzehr bestimmte tierische Nebenprodukte sowie zur Durchführung der Richtlinie 97/78/EG des Rates hinsichtlich bestimmter gemäß der genannten Richtlinie von Veterinärkontrollen an der Grenze befreiter Proben und Waren
DE - Bundesrepublik Deutschland
Gesetz zur Förderung der Kreislaufwirtschaft und Sicherung der umweltverträglichen Bewirtschaftung von Abfällen (Kreislaufwirtschaftsgesetz - KrWG)
Tierische Nebenprodukte-Beseitigungsgesetz (TierNebG)
Verordnung zur Durchführung des Tierische Nebenprodukte-Beseitigungsgesetzes (Tierische Nebenprodukte-Beseitigungsverordnung - TierNebV)
Beste verfügbare Techniken - (BVT), Download der BVT-Merkblätter, UBA
Beste verfügbare Techniken - (BVT), Download der BVT-Merkblätter, hier "Tierschlachtanlagen und Anlagen zur Verarbeitung von tierischen Nebenprodukten", UBA, November 2003
Bundesministerium für Ernährung und Landwirtschaft (BMEL): Informationsangebot zu Tierischen Nebenprodukten
BY - Bayern
Informationsangebot des Bayrischen Landesamt für Umwelt – Umwelt- und Klimapakt: Abfalleinstufung, Abfallbezeichnung und Abfallschlüssel nach Abfallverzeichnis-Verordnung
Herkunft und charakteristische Zusammensetzung
Herkunft
Reststoffe aus der Zubereitung und Verarbeitung von Fleisch, Fisch und anderen Nahrungsmitteln tierischen Ursprungs fallen in Schlachtanlagen/Schlachthöfen und fleischverarbeitenden Betrieben an. Neben den in der Erläuterung zum Abfallsteckbrief genannten veterinär- u. abfallspezifischen Rechtsvorschriften sind für diese Einrichtungen weitere Vorgaben zur Hygiene bzw. Seuchenhygiene gemäß Verordnung (EG) Nr. 852/2004 relevant. Anhang I dieser Verordnung betrifft insbesondere die Primärproduktion, wozu auch Schlachtanlagen/-höfe u. a. zählen. Hinzu kommt die Verordnung (EG) Nr. 853/2004, die Vorschriften für verschiedene Tierarten und für Schlachthöfe und Zerlegungsbetriebe enthält. Aus tierseuchenrechtlicher Sicht ist besonders die Einhaltung der Sterilisationsparameter Temperatur, Druck und Zeit sowie die ordnungsgemäße Zerkleinerung des Materials von Bedeutung. Dafür gibt es entsprechende Sicherheitseinrichtungen, die durch Technische Sachverständige des jeweiligen Bundeslandes geprüft werden müssen.
Schlachtanlage/Schlachthof
Ein Schlachthof ist gemäß Verordnung (EG) Nr. 853/2004 ein Betrieb zum Schlachten und Zurichten („dressing“) von Tieren für den menschlichen Verzehr. Zerlegungsbetriebe, d. h. Betriebe, welche entbeinen und/oder Fleisch zerlegen, werden von o. a. Definition ebenfalls erfasst. Schlachtanlagen bzw. Schlachthöfe sind tierspezifisch, d. h. es gibt Schlachtanlagen für Großvieh (z. B. Rinder, Farmwild, Bisons, Pferde, Schafe oder Schweine) und Kleinvieh (z. B. Geflügel wie Hühner, Enten, Puten sowie Kaninchen oder Hasen). Es werden sogenannte Schlachtstraßen für die einzelnen Tierarten mit zeitlich und räumlich getrennt durchgeführten Prozessschritten eingerichtet, die im Wesentlichen das Schlachten sowie das Be- und Verarbeiten des Fleisches umfassen.
Grundsätzlich gibt es zwei Gruppen von Schlachtanlagen. Zum einen Schlachtanlagen, die ausschließlich Schlachtarbeiten durchführen, d. h. sie schlachten, richten die Schlachtkörper her und kühlen sie für den Verkauf an Großhändler oder die weiterverarbeitende Industrie. Zum anderen gibt es Schlachtanlagen, die darüber hinaus die Schlachtkörper zu Fleischabschnitten mit und ohne Knochen verarbeiten und als gekühltes oder gefrorenes Fleisch für den Verkauf an Groß- und Einzelhändler verpacken oder an die weiterverarbeitende Industrie liefern. Folgende Betriebe werden im Allgemeinen unterschieden:
- Großviehschlachtbetriebe,
- Kleinviehschlachtbetriebe,
- Fleischzerlegebetriebe,
- fleischverarbeitende Industrie und
- lokale Fleischereien.
Schlachten von Rindern bzw. Schweinen
Folgende Arbeitsschritte werden grundsätzlich durchlaufen:
- Anlieferung: vom Lkw in eine Sammelbox, von dort einzeln über vergitterte Schleuse zum Schlachtraum (vereinzelt gibt es Ställe, um Großlieferungen aufzufangen; größte Emissionsquelle für Lärm bzw. Geruch)
- Betäuben: z. B. mit Bolzenschuss, Elektrozange oder in Kohlendioxidkammer
- Anhängen und Entbluten: die betäubten Tiere werden an den Füssen aufgehängt und „gestochen“, d. h. die Halsschlagadern oder die Blutgefäße in Herznähe werden durchtrennt, was zur Tötung der Tiere führt (Schweine werden zuerst entblutet und dann aufgehängt; Blutproben werden untersucht); Absetzen des Kopfes und der Vorderfüße: Augen, Augenlider, Ohren, Gehörgänge und Zungen werden ebenfalls entfernt
- Abbrühen und Hautabzug (gegebenenfalls Nagelabtrennung): Schweine werden in heißem Wasser (65 °C) oder Wasserdampf abgebrüht, damit anschließend in einer Enthaarungsmaschine die oberste Hautschicht und die Borsten entfernt werden können (letzte verbliebene Borsten werden bei 800 °C z. B. in Absengöfen abgeflammt, hierdurch werden auch Bakterien auf der Haut getötet), Rinder werden direkt enthäutet
- Entweiden und Spalten: Bauch- und Brustorgane werden entnommen, oft wird der Tierkörper danach auch mittig gespalten; Darm geht in die Kuttelei zur Herstellung von Wurstpellen, nur ein Teil der verbleibenden Innereien wie Herz, Niere und Leber wird zum menschlichen Verzehr gewonnen, Übriges wird als TNP gesammelt; Fleischprüfung (Fleischbeschau oder auch SFU – Schlachttier- und Fleischuntersuchung) und Probenahme für weitergehende Analytik
- Abspülen der Tierkörper und Tierkörperteile
- Kühlen und Bearbeiten: Herunterkühlen von 37 °C auf nicht mehr als 7 °C und Zerlegen des Tierkörpers für den Handel (Zerlegung ist unterteilt in: Grobzerlegung in Schinken, Schulter oder Mittelstück mit motorisierten Sägen, danach Feinzerlegung mit Messer durch präzise Handarbeit)
Schlachten von Geflügel
Geflügel wird aus den Transportboxen heraus direkt aufgehängt und anschließend betäubt (Elektrobetäubung), dann i. d. R. durch Kopfabtrennung ausgeblutet, gebrüht und entfedert. In der Kuttelei erfolgt eine gerätegestützte Abtrennung von Hals und Kloake, eine Öffnung der Bauchhöhle und die Entnahme der Innereien. Solche wie Magen, Herz, Leber oder Hals werden manuell entnommen und über ein wasserbasiertes Absaugsystem zur Verpackung und Kühlung weitergeleitet (Mägen werden noch gesondert behandelt). Andere Innereien wie Därme, Zungen, Galle oder Magenhaut werden abgeschwemmt, dann wird der Tierkörper gewaschen, gegebenenfalls weiter zerlegt, verpackt und gekühlt. Die hergestellten tierischen Produkte werden in Kühlhallen gelagert und von dort dem Groß- und Einzelhandel zugeführt.
Schlachten von Fischen
Fische werden meist unmittelbar nach dem Fang auf einem Fangfabrikschiff geschlachtet, filetiert, verpackt und bei -35 °C tiefgekühlt. Die Schlachtung, insbesondere von Fischen aus Aquakultur, erfolgt zunächst durch die Einstellung der Fütterung, damit der Stoffwechsel sich verlangsamt und der Darm zum Zeitpunkt der Schlachtung leer ist (3 Tage bis zu 2 Wochen, wird auch Hältern genannt). Die Fische werden dabei auch zusammengetrieben. Danach werden sie meist automatisch zur Betäubung (z. B. Elektrobetäubung), zum Ersticken an der Luft oder auf Eis oder bei großen Fischen zum Erschießen oder Durchbohren befördert. Zum folgenden Entbluten wird ein Kiemenschnitt durchgeführt. Dem folgt das Aufschneiden der Fische und die Entnahme der Innereien (mitunter separate Erfassung des Rogens) mit anschließendem Ausspülen, Enthäuten und Filetieren, Verarbeiten zu Blöcken, Kühlen oder Tiefkühlen bis -35 °C. Die hergestellten tierischen Produkte werden in Kühlhallen gelagert und von dort dem Groß- und Einzelhandel zugeführt.
Nebenanlagen von Schlachtanlagen/-höfen
Nebenanlagen sind:
- Anlagen zum Reinigen und Brühen von Organen (z. B. Mägen, Köpfen, Füßen)
- Kutteleien als Bearbeitungsräume für Innereien bzw. Därme (Waschen, Bearbeitung, Sortieren, Salzen)
- Einrichtungen zur Verwertung von tierischen Nebenprodukten, z. B. Häuten, Federn, Hufe, Hörnern, Schweineborsten, Blut, Knochen oder Bindegeweben für z. B. Gelatine-, Lederherstellung und Fettschmelze
- Anlagen zur Erfassung und Behandlung der Abwässer
Reinigung der Schlachträume
Maßnahmen für die Lebensmittelsicherheit und Hygiene erfordern in diesen Betrieben umfangreiche Reinigungsprozesse. Bei Schlachtanlagen und Anlagen zur Verarbeitung tierischer Nebenprodukte (VTN) fallen daher organisch hoch belastete Abwässer an, die Reinigungsmittel und auch Desinfektionsmittel enthalten können (durch kondensierbare Anteile/Gase aus der Sterilisation und Trocknung).
Abwässer und Abwasserbehandlung
Die insbesondere aufgrund der notwendigen Hygienemaßnahmen anfallenden Abwässer sind organisch hochbelastet und müssen ebenso wie Abwässer vom Brühen oder wasserbasierten Transportsystemen vorbehandelt werden. Sie werden in folgende Linien entsprechend der Reinigungsbereiche unterteilt:
- Grüne Linie: Lkw, andere Transportfahrzeuge, Sammelboxen und Stallungen
- Rote Linie: Bereiche für Schlachtung und Zerlegung (hoher Bluteintrag)
- Gelbe Linie: Kuttelei, Bereiche für Magen-, Darm- und Pansenentleerung
Die meisten Schlachtbetriebe und Verarbeitungsbetriebe für tierische Nebenprodukte (VTN) verfügen über eigene Abwasserbehandlungsanlagen und sind Direkteinleiter. Indirekteinleiter führen aufgrund der organisch hochbelasteten Abwässer mit CSB-Werten im Zulauf der Kläranlage von mehr als 10.000 mg/l eine betriebliche Abwasservorbehandlung zumindest mittels Fettabscheidern durch.
Die betriebseigenen Abwasserbehandlungsanlagen umfassen i.d.R. folgende Aggregate:
- Rechen und Siebanlagen (z. B. Bogensieb, Schneckenpresse, Zylinder- und Trommelsieb)
- Fettabscheider zur Entfernung von Fetten und Ölen
- Sandfilter
- Flotationsanlagen (z. B. Luftflotation -–Belüftung bei atmosphärischem Druck, Entspannungsflotation oder mechanische Flotation, mitunter Einsatz von Fällungs- und Flockungsmitteln wie Eisen-III-sulfat/-chlorid, Aluminiumsulfat/-chlorid oder Polymeren)
- Abwasserausgleichsbecken (Lager- und Mischbecken, um die enormen Schwankungen von Volumenstrom und Konzentration des Abwassers auszugleichen)
- biologische (Teil-) Abwasserreinigung (anaerobe Vorklärung, aerober Abbau und Denitrifikation)
- Schlammwasserabtrennung i. d. R. durch mechanische Verfahren (Eindickung, Entwässerung oder Trocknung)
020201 Schlämme von Wasch- und Reinigungsvorgängen
Die unter dieser Abfallart zusammengefassten Schlämme stammen überwiegend aus der Grünen Linie der Abwasserreinigung und fallen beim Rechen, Sieben (stationäre Siebe, Siebtrommeln oder Schneckenpresse) und im Schlammfang an. Auch Schlämme der Gelben Linie aus der Reinigung des Abwassers aus der Kuttelei und den Bereichen für Magen-, Darm- und Panseninhalte werden unter dieser Abfallart subsumiert, da sie in einigen Abwasserbehandlungsanlagen zusammen mit den Abwässern der Grünen Linie behandelt und entsorgt werden. Der entwässerte Schlamm weist einen Feststoffgehalt von ca. 20 – 35 % auf und besteht aus überwiegend pflanzlichem Material (z. B. Stroh, Panseninhalten) und tierischen Exkrementen.
020202 Abfälle aus tierischem Gewebe
Bei den Abfällen aus tierischem Gewebe handelt es sich um Haut- und Fleischfetzen, Knochensplitter, Borsten, Schuppen oder Federn. Sie werden bei den Reinigungsvorgängen mit Wasser abgespült und bei der betrieblichen Abwasserbehandlung mechanisch abgetrennt (stationäre Siebe, Siebtrommeln oder Siebschnecke). Dieses abgetrennte tierische Material ist von einer inhomogenen Zusammensetzung und anhaftenden Chemikalienresten aus den Hygienemaßnahmen geprägt.
Die beim Enthaaren anfallenden Schweineborsten und die Federn in Geflügelschlachtanlagen werden zumeist getrennt erfasst, da sie so als TNP der Kategorie 3 gelten. Sie sind daher nicht oder nur in geringer Menge in dem oben beschriebenen Siebrückstand mit dem AS 020202 enthalten.
020203 für Verzehr oder Verarbeitung ungeeignete Stoffe
Zu diesen Abfällen zählen typischerweise Teile von Tieren, die bei der Schlachtung anfallen und die grundsätzlich für den menschlichen Verzehr als nicht geeignet gelten. Das sind z. B. Teile wie Ohrenausschnitte, Augen, Gehirn, Zungenbein, Rückenmark, Galle, Genitalien, Afterausschnitte, Mandeln, Schädel bzw. Föten, oder solche Teile von Tieren o. ganze Tiere, die bei der Fleischbeschau (bzw. Schlachttier- und Fleischuntersuchung SFU) für den menschlichen Verzehr als ungeeignet eingestuft wurden.
020204 Schlämme aus der betriebseigenen Abwasserbehandlung
Die vorwiegend entwässerten Schlämme aus der betriebseigenen Abwasserbehandlung (z. B. aus der Flotation, dem Absetzbecken oder aus der Entwässerung nach der biologischen Reinigungsstufe) sowie die anfallenden Flüssigkeiten weisen eine außerordentlich hohe organische Belastung durch Inhaltsstoffe wie Exkremente, Darm- bzw. Panseninhalte, Blutkomponenten, Gewebeflüssigkeit oder Fette auf. Sie enthalten auch Reste von Reinigungs-, Desinfektionsmitteln, Flockungsmitteln/Flockungshilfsmitteln wie Eisen-III-sulfat/-chlorid, Aluminiumsulfat/-chlorid oder Polymeren, Tierarzneimitteln und Mikroorganismen (Krankheitserreger, antibiotikaresistente Keime).
Die Zusammensetzung der Schlämme variiert betriebsbedingt stark. Die Schlämme können je nach Herkunft zur Verbesserung der Entwässerung gemeinsam mit den abgetrennten Feststoffen aus der Grünen Linie (AS 020201 Schlämme von Wasch- und Reinigungsvorgängen) oder den abgetrennten Feststoffen vom Abbrühen und der Enthaarung behandelt werden. Die Zumischung von Schlämmen aus der Grünen Linie bewirkt eine Verbesserung der Entwässerung durch damit eingetragene Flockungsmittel.
Fettabscheiderinhalte fallen ebenfalls unter diese Abfallart.
020299 Abfälle a. n. g.
Diesem Abfallschlüssel werden die primär anfallenden Feststoffe, z. B. Einstreu, Mist, Kot, Pansen (oft entwässert), Magen-, Darminhalt, auch Harn und pflanzliche Filtermaterialien aus der Abluftreinigung zugeordnet, sofern eine getrennte Behandlung, Erfassung und Entsorgung erfolgt.
Charakteristische Zusammensetzung
| Inhaltsstoffe | Gehalte / Konzentrationen | Erläuterungen |
|---|---|---|
| 020201 Schlämme von Wasch- und Reinigungsvorgängen | ||
| Feststoffe | 25 - 35 % (mechan. entwässert) | Einstreu wie Stroh oder Sägespäne, Exkremente |
| Wasser | 65 - 80 % | hohe organische Belastung, z. B. CSB, BSB5, suspendierte Stoffe (TSS), Stickstoff, Phosphor, betriebsspezifisch auch Meersalze; Reste von Reinigungs-, Desinfektionsmitteln, z. B. alkalische Reiniger oder alkoholhaltige Desinfektionsmittel; Mikroorganismen |
| 020202 Abfälle aus tierischem Gewebe | ||
| Feststoffe | min. 95 % | betriebsspezifisch, z. B. Haut- und Fleischfetzen, Knochensplitter, Borsten, Schuppen oder Federn (ggf. mit anhaftendem Reinigungswasser) |
| 020203 Für Verzehr oder Verarbeitung ungeeignete Stoffe | ||
| Feststoffe | min. 95 % | betriebsspezifische Teile von Tieren wie z. B. Ohrenausschnitte, Augen, Gehirn, Zungenbein, Rückenmark, Galle, Genitalien, Afterausschnitte, Mandeln, auch ganze Schädel bzw. Föten und ganze Tierkörper (ggf. mit wenig anhaftenden Reinigungswasser) |
| 020204 Schlämme aus der betriebseigenen Abwasserbehandlung | ||
| Feststoffe | 5 - 35 % (mechan. entwässert) | variable betriebsspezifische Inhalte mit hohem organischen Anteil durch z. B. Exkremente, Darm- bzw. Panseninhalt, Blutkomponenten, Gewebeflüssigkeit oder Fette; enthalten auch Reste von Reinigungs-, Desinfektionsmitteln, Flockungsmittel/Flockungshilfsmittel wie Eisen-III-sulfat/-chlorid, Aluminiumsulfat/-chlorid oder Polymere und Mikroorganismen Ergänzung zum Festststoffgehalt: nach Trocknung für Verbrennung min. 45 – 55 % |
| Wasser | 65 - 95 % | variable betriebsspezifisch hohe organische Fracht durch Feinanteile der Feststoffe des Schlamms und von Desinfektions- und Reinigungsmitteln |
| 020299 Abfälle a. n. g. | ||
| Feststoffe | betriebsspezifisch primär anfallende Feststoffe, z. B. Einstreu, Mist, Kot, Pansen (oft entwässert), Magen- und Darminhalt (ggf. mit wenig anhaftendem Reinigungswasser), Harn, pflanzliche Filtermaterialien aus der Abluftreinigung | |
Quellenverzeichnis(Quellen, wenn nicht anders angegeben, in der aktuellen Fassung)
EU - Europäische Union
Verordnung (EG) Nr. 1069/2009 des Europäischen Parlaments und des Rates vom 21. Oktober 2009 mit Hygienevorschriften für nicht für den menschlichen Verzehr bestimmte tierische Nebenprodukte und zur Aufhebung der Verordnung (EG) Nr. 1774/2002 (Verordnung über tierische Nebenprodukte)
Verordnung (EU) Nr. 142/2011 der Kommission vom 25. Februar 2011 zur Durchführung der Verordnung (EG) Nr. 1069/2009 des Europäischen Parlaments und des Rates mit Hygienevorschriften für nicht für den menschlichen Verzehr bestimmte tierische Nebenprodukte sowie zur Durchführung der Richtlinie 97/78/EG des Rates hinsichtlich bestimmter gemäß der genannten Richtlinie von Veterinärkontrollen an der Grenze befreiter Proben und Waren
Beste verfügbare Techniken - (BVT), Download der BVT-Merkblätter, UBA
Verordnung (EG) Nr. 852/2004 des Europäischen Parlaments und des Rates vom 29. April 2004 über Lebensmittelhygiene
Verordnung (EU) 2017/625 des Europäischen Parlaments und des Rates vom 15. März 2017 über amtliche Kontrollen und andere amtliche Tätigkeiten zur Gewährleistung der Anwendung des Lebens- und Futtermittelrechts und der Vorschriften über Tiergesundheit und Tierschutz, Pflanzengesundheit und Pflanzenschutzmittel, zur Änderung der Verordnungen (EG) Nr. 999/2001, (EG) Nr. 396/2005, (EG) Nr. 1069/2009, (EG) Nr. 1107/2009, (EU) Nr. 1151/2012, (EU) Nr. 652/2014, (EU) 2016/429 und (EU) 2016/2031 des Europäischen Parlaments und des Rates, der Verordnungen (EG) Nr. 1/2005 und (EG) Nr. 1099/2009 des Rates sowie der Richtlinien 98/58/EG, 1999/74/EG, 2007/43/EG, 2008/119/EG und 2008/120/EG des Rates und zur Aufhebung der Verordnungen (EG) Nr. 854/2004 und (EG) Nr. 882/2004 des Europäischen Parlaments und des Rates, der Richtlinien 89/608/EWG, 89/662/EWG, 90/425/EWG, 91/496/EEG, 96/23/EG, 96/93/EG und 97/78/EG des Rates und des Beschlusses 92/438/EWG des Rates (Verordnung über amtliche Kontrollen)
Informationsangebot der Europäischen Behörde für Lebensmittelsicherheit (European Food Safety Authority - efsa)
DE - Bundesrepublik Deutschland
Tierische Nebenprodukte-Beseitigungsgesetz (TierNebG)
Verordnung zur Durchführung des Tierische Nebenprodukte-Beseitigungsgesetzes (Tierische Nebenprodukte-Beseitigungsverordnung - TierNebV)
Bundesministerium für Ernährung und Landwirtschaft (BMEL): Informationsangebot zu Tierischen Nebenprodukten
Beste verfügbare Techniken - (BVT), Download der BVT-Merkblätter, hier "Tierschlachtanlagen und Anlagen zur Verarbeitung von tierischen Nebenprodukten", UBA, November 2003
Innovative Techniken: Beste verfügbare Techniken bei der Schlachtung von Tieren und der Verarbeitung tierischer Nebenprodukte, Texte 14/2016, UBA, Februar 2016
Bundesministerium für Ernährung und Landwirtschaft (BMEL): Informationsangebot zur Kategorisierung von tierischen Nebenprodukten
Verordnung zur Regelung bestimmter Fragen der amtlichen Überwachung des Herstellens, Behandelns und Inverkehrbringens von Lebensmitteln tierischen Ursprungs (Tierische Lebensmittel-Überwachungsverordnung - Tier-LMÜV)
Verordnung über Anforderungen an die Hygiene beim Herstellen, Behandeln und Inverkehrbringen von bestimmten Lebensmitteln tierischen Ursprungs (Tierische Lebensmittel-Hygieneverordnung - Tier-LMHV)
Bundesministerium für Umwelt, Naturschutz und Reaktorsicherheit (BMU), Länderarbeitsgemeinschaft Wasser (LAWA): Hinweise und Erläuterungen zu Anhang 10 der Abwasserverordnung (Fleischwirtschaft), 2003
Merkblatt DWA-M 767 - Abwasser aus Schlacht- und Fleischverarbeitungsbetrieben, Deutsche Vereinigung für Wasserwirtschaft, Abwasser und Abfall e. V. (DWA), März 2020
Verordnung zum Schutz von Tieren im Zusammenhang mit der Schlachtung oder Tötung und zur Durchführung der Verordnung (EG) Nr. 1099/2009 des Rates (Tierschutz-Schlachtverordnung TierSchlV)
Verordnung über Anforderungen an das Einleiten von Abwasser in Gewässer (Abwasserverordnung - AbwV) Anhang 10 Schlachtung von Tieren
BY - Bayern
Hinweise zu Anhang 10 zur Abwasserverordnung (Fleischwirtschaft), Merkblatt Nr. 4.5/2-10, Bayerisches Landesamt für Umwelt, 01.11.2011
NW - Nordrhein-Westfalen
Ausführungsgesetz zum Tiergesundheitsgesetz und zum Tierische Nebenprodukte-Beseitigungsgesetz (AG TierGesG TierNebG NRW)
Ministerium für Umwelt, Naturschutz und Verkehr des Landes Nordrhein-Westfalen (MUNV): Informationsangebot zu Tierischen Nebenprodukten
Landesamtes für Natur, Umwelt und Verbraucherschutz Nordrhein-Westfalen (LANUV): Informationsangebot zu Tierischen Nebenprodukten
Schadstoffe und gefährliche Eigenschaften
Schadstoffe
Die Veterinärfachverwaltung auf kommunaler Ebene ist für die Verhütung und Bekämpfung übertragbarer Tierkrankheiten (z. B. BSE), die Identifikation von spezifizierten Risikomaterialien (SRM) und für die Beseitigung von Tierkörpern, Tierkörperteilen bzw. tierischen Erzeugnissen verantwortlich und arbeitet eng mit der Gesundheitsfachverwaltung zusammen.
Aus der daraus für jede Schlachtung resultierenden Fleischbeschau (bzw. SFU) erfolgt eine Beurteilung der Gefahr für die Gesundheit von Mensch und Tier, wobei auch tierische Nebenprodukte (TNP) bewertet und dabei in die Kategorien 1 bis 3 eingeordnet werden (siehe Kap. „Sammlung und Entsorgung“). Zum Beispiel werden kranke Tiere als TNP der Kategorie 1 „hohes Risiko“ beseitigt.
Die amtliche Fleischbeschau (bzw. SFU) hat einen risikobasierten Ansatz und schlägt eine Brücke zwischen Risikobewertung und Risikomanagement. Sie dient nicht nur der Kontrolle der Eignung der tierischen Produkte zum Verzehr, sondern auch der Überwachung von Tierkrankheiten sowie der Einhaltung von Tierschutzstandards.
Es erfolgen dabei auch stichprobenartig mikrobiologische Untersuchungen. In Deutschland und der EU ist eine amtliche Untersuchung auf Trichinen für alle Tiere vorgeschrieben, die Träger von Trichinellen sein können, insbesondere für Schweine und Pferde.
Lebensmittel tierischen Ursprungs werden im Rahmen des Nationalen Rückstandskontrollplans (NRKP) nach EU-weit einheitlichen Maßstäben untersucht. Das seit 1989 durchgeführte Programm wird vom Bundesamt für Verbraucherschutz und Lebensmittelsicherheit (BVL) koordiniert und betrifft unter anderem lebende Nutztiere, Fleisch, Aquakulturerzeugnisse, Milch, Eier und Honig mit Untersuchungen auf Rückstände unerwünschter Stoffe, z. B. auf Arzneimittelrückstände.
Für das Risiko- bzw. Qualitätsmanagement werden auf Good Manufacturing Practice GMP, Good Hygiene Practice GHP und Hazard Analysis and Critical Control Points HACCP basierende Maßnahmen integriert.
Wird Risiko-Material identifiziert, sind arbeitsschutzrechtliche Vorschriften (Gesundheitsamt, Berufsgenossenschaft) einzuhalten.
Für Anlagen zur Behandlung von tierischen Nebenprodukten (Hygienisierung bzw. Pasteurisierung, sowie Kompostierungs- und Biogasanlagen), die eine spezielle Zulassung gemäß Artikel 24 der Verordnung (EG) Nr. 1069/2009 besitzen, gelten Untersuchungspflichten nach § 21 TierNebV, für deren Durchführung der Betreiber verantwortlich ist. Sie erstrecken sich auf TNP nach der Behandlung und umfassen die Untersuchung auf Parameter wie Erreger Escherichia coli (E.coli), Enterokokken und Salmonellen.
Hygienisierung
Die in diesem Abfallsteckbrief betrachteten Reststoffe/Abfälle aus Schlachtbetrieben enthalten grundsätzlich keine gefährlichen Stoffe im Sinne des Chemikalienrechts. Allerdings weisen sie in hygienischer Hinsicht ein Gefährdungspotenzial auf (z. B. Gefahr der Infektion mit Bakterien, Viren oder Würmern). Diese Reststoffe/Abfälle müssen daher vor oder während der Behandlung hygienisiert werden. Trotzdem verbleibt ein gewisses Gefährdungspotential, wenn z. B. die Hygienisierung unvollständig durchgeführt worden ist, eine Neubesiedlung mit pathogenen Keimen stattgefunden hat bzw. das Material weiterhin verdirbt. Dennoch sind diese Tierischen Nebenprodukte, wenn sie zur Verbrennung, Lagerung auf einer Deponie oder Verwendung in einer Biogas- oder Kompostieranlage bestimmt sind, als absolut nicht gefährliche Abfälle im Sinne der Abfallverzeichnis-Verordnung einzustufen.
Die Hygienisierung erfolgt i. Allg. erst beim Entsorger. Es werden hauptsächlich die folgenden Verfahren angewendet:
- Pasteurisierung
- Drucksterilisation
- Thermo-Druck-Hydrolyse
- alkalische Hydrolyse
Für die Drucksterilisation werden die Reststoffe zunächst zerkleinert (max. 50 mm) und dann für mindestens 20 min bei 133 °C erhitzt unter einem Druck von 3 bar. Sie wird üblicherweise für TNP der Kategorie 1 und TNP der Kategorie 2 eingesetzt.
Die Thermo-Druck-Hydrolyse wird für Schlämme verwendet. Dabei wird der Schlamm bei Temperaturen von 120 bis 220 °C und einem Druck von 2 bis 20 bar behandelt. Dieses Verfahren dient neben der Zerstörung von Bakterien und Keimen auch der Auflösung von schwer abbaubaren organischen Verbindungen. Sie wird für TNP der Kategorie 2 und TNP der Kategorie 3 eingesetzt.
Bei der alkalischen Hydrolyse werden die Reststoffe zunächst in eine konzentrierte Kaliumhydroxid-Lösung (Kalilauge) gegeben. Diese Mischung wird auf 150 bis 160 °C erhitzt. Um ein Sieden der Lauge zu verhindern, steht der Behälter unter Druck. Sie ist für TNP-Material jeder Kategorie geeignet.
Für die Drucksterilisation, die Thermo-Druck-Hydrolyse und die alkalische Hydrolyse werden üblicherweise Autoklaven (gasdicht-verschließbare und beheizbare Überdruckbehälter) verwendet. Nach der Hygienisierung kann die Verwertung der Reststoffe/Abfälle in der Kompostierungs- oder Biogasanlage erfolgen.
Schwermetalle
Höhere Gehalte insbesondere von Zink, Kupfer, Cadmium, Blei, Quecksilber und Arsen sind in den Innereien wie Nieren und Leber von Wild, Rind, Schwein, Geflügel oder in Fisch bzw. Muscheln zu finden. Die Schwermetallgehalte steigen mit zunehmendem Alter der Tiere. Die Schwermetalle werden hauptsächlich mit dem Futter oder über Haut/Schleimhaut resorbiert. Ihre Messung erfolgt im Rahmen der Überwachung von Lebensmitteln im Handel und nicht bei der Fleischbeschau bzw. SFU im Produktionsbetrieb.
Organische Schadstoffe
In Einzelfällen ist es möglich, dass sich besonders persistente organische Schadstoffe, z. B. Dioxine oder PCB, in Tieren oder tierischen Produkten, z. B. Eiern oder Milch, angereichert haben. Außerdem könnten Rückstände verbotener Stoffe (z. B. wachstumsfördernde Hormone) oder von Tierarzneimittel vorliegen. Die Feststellung solcher Befunde erfolgt z. B. bei der Überwachung von Lebensmitteln im Handel.
Reinigungs- und Desinfektionsmittel
Desinfektionsmittel zur Hygiene im Veterinärbereich oder für den Lebens- und Futtermittelbereich sind Biozide und unterliegen der Biozid-Verordnung (Verordnung (EU) Nr. 528/2012), die den Verkauf und die Abgabe sowie die Verwendung von Biozidprodukten regelt. Größere Mengen in den hier betrachteten Reststoffen sind nur zu erwarten, wenn umfangreiche seuchenhygienische Maßnahmen im Betrieb durchgeführt worden sind. In diesen Einzelfällen sind die enthaltenen gefährlichen Stoffe zu ermitteln, was mit Hilfe der entsprechenden Sicherheitsdatenblätter und Produktkennblätter erfolgen kann. Je nach weiterer Verwendung/Entsorgung der hier betrachteten Materialien sind auf Basis dieser Daten entsprechende Analysenparameter abzuleiten und eine Messung zu veranlassen.
020201 Schlämme von Wasch- und Reinigungsvorgängen
Schlachthöfe, Verarbeitungsbetriebe für TNP der Kategorie 1 und andere Betriebe, in denen spezifiziertes Risikomaterial (SRM) entfernt wird, sowie Verarbeitungsbetriebe für TNP der Kategorie 2 sind verpflichtet, eine Abwasservorbehandlung zur Abtrennung tierischer Materialien, z. B. über ein 6-mm-Sieb, durchzuführen. Das so vorbehandelte Abwasser sowie Abwasser aus anderen TNP-Verarbeitungsbetrieben fällt nicht unter die Verordnung (EG) Nr. 1069/2009, was auch für die Schlämme und Floate aus der weiteren Behandlung dieser Abwässer gilt.
Diese Schlämme und Floate können Reste von Desinfektions- und Reinigungsmitteln in vergleichsweise geringen Konzentrationen enthalten. Wurden abweichend vom Normalbetrieb umfangreiche seuchenhygienische Maßnahmen durchgeführt, sollten abhängig von der weiteren Verwendung bzw. Entsorgung entsprechende Analysen durchgeführt werden.
020202 Abfälle aus tierischem Gewebe
Diese Abfälle bestehen hauptsächlich aus Haut- und Fleischfetzen, Knochensplitter und einen geringen Anteil von Borsten oder Federn. Auch die aus dem Abwasser in der ersten Abwasserreinigungsstufe abgetrennten tierischen Gewebe fallen unter diese Abfallart. Die Abfälle dieser Abfallart sind daher sehr unterschiedlich zusammengesetzt und enthalten i. Allg. vergleichsweise geringe Mengen an Chemikalienresten aus Hygienemaßnahmen. Bei diesen Abfällen kann es sich abhängig von der Herkunft um TNP der Kategorie 1 bis 3 handeln.
020203 für Verzehr oder Verarbeitung ungeeignete Stoffe
Diese Abfälle bestehen aus Teilen von Tieren, die grundsätzlich für den menschlichen Verzehr als nicht geeignet gelten, z. B. Ohrenausschnitte, Augen, Gehirn, Zungenbein, Rückenmark, Galle, Genitalien, Afterausschnitte, Mandeln oder die bei der Fleischbeschau (bzw. SFU) für den menschlichen Verzehr als ungeeignet eingestuften Materialien. Dementsprechend können Abfälle dieser Abfallart sehr unterschiedlich zusammengesetzt sein. Sie enthalten i. Allg. geringe Mengen an Chemikalienresten aus Hygienemaßnahmen. Bei diesen Abfällen kann es sich abhängig von der Herkunft um TNP der Kategorie 1 bis 3 handeln.
So liegen TNP der Kategorie 1 (hohes Risiko) vor, wenn z. B. Kontaminationen an gefährlichen Stoffen wie PCB oder Dioxinen oberhalb der zulässigen Konzentrationen festgestellt worden sind oder spezifizierte Risikomaterialien (SRM) enthalten sein könnten. Unter TNP der Kategorie 2 fallen z. B. Materialien mit Rückständen von zugelassenen Stoffen oder Kontaminanten oberhalb der jeweils geltenden Grenzwerte. TNP der Kategorie 3 (geringes Risiko) können vorliegen, wenn z. B. Schlachtkörperteile und Teile von genusstauglichen Tieren aus wirtschaftlichen Gründen nicht zum menschlichen Verzehr verwendet wurden und keine Anzeichen für auf Mensch oder Tier übertragbare Krankheiten vorliegen.
020204 Schlämme aus der betriebseigenen Abwasserbehandlung
Schlachthöfe, Verarbeitungsbetriebe für TNP der Kategorie 1 und andere Betriebe, in denen spezifiziertes Risikomaterial (SRM) entfernt wird, sowie Verarbeitungsbetriebe für TNP der Kategorie 2 sind verpflichtet, eine Abwasservorbehandlung zur Abtrennung tierischer Materialien, z. B. über ein 6-mm-Sieb, durchzuführen. Das so vorbehandelte Abwasser sowie Abwasser aus anderen TNP-Verarbeitungsbetrieben fällt nicht unter die Verordnung (EG) Nr. 1069/2009, was auch für die Schlämme und Floate aus der weiteren Behandlung dieser Abwässer gilt.
Diese Abfälle (Fettabscheiderinhalte, Floate und Schlämme) weisen eine außerordentlich hohe organische Belastung auf. Betriebsbedingt kann die Zusammensetzung der Abfälle stark variieren. Floate und Schlämme können Flockungsmittel, z. B. mit Eisen-III-sulfat/-chlorid, Aluminiumsulfat/-chlorid oder Polymere enthalten. Einige dieser Chemikalien sind u. a. auch als akut toxisch eingestuft, grundsätzlich jedoch in geringen Mengen enthalten. Sollten größere Mengen an Chemikalien bei der Entwässerung der Floate und Schlämme oder aufgrund von außerordentlichen seuchenhygienischen Maßnahmen verwendet worden sein, ist hinsichtlich der weiteren Entsorgung eine entsprechende Analytik durchzuführen, z. B. wenn eine Verwertung nach den Vorgaben der BioAbfV durchgeführt werden soll.
020299 Abfälle a. n. g.
Diese Abfälle sind in der Regel primär anfallende Feststoffe, z. B. Einstreu, Mist, Kot, Harn, Pansen-, Magen- und Darminhalt. Sie enthalten im Allgemeinen geringe Mengen von Chemikalienresten aus Reinigungs- und Hygienemaßnahmen. Bei den Abfällen tierischer Herkunft handelt es sich in der Regel um TNP der Kategorie 2 oder 3.
Der Anhang III der Abfallrahmenrichtlinie (2008/98/EG) enthält eine Aufstellung gefahrenrelevanter Eigenschaften von Abfällen, die u.a. auf den Rechtsvorschriften für Chemikalien beruhen. Mit der Aufhebung der Stoffrichtlinie (67/548/EWG) und der Zubereitungsrichtlinie (1999/45/EG) und deren Ersetzung durch die CLP-Verordnung muss der Anhang III geändert werden. Dies ist mit Verordnung 1357/2014 vom 18. Dezember 2014 geschehen, die ab 01.Juli 2015 gilt.
Im neuen Anhang III sind die 15 gefahrenrelevanten Eigenschaften (Hazardous Properties) von Abfällen mit neuen Bezeichnungen und Konzentrationsgrenzwerten an die CLP-Verordnung angepasst und das aktualisierte Abfallverzeichnis durch drei neue Abfallschlüssel (010310*, 160307*, 190308*) und eine Korrektur (060802*) ergänzt worden. Im deutschen Recht ist eine Neufassung der Abfallverzeichnisverordnung AVV in Bearbeitung.
Die IPA-Abfallsteckbriefe werden schrittweise an die neuen gesetzlichen Rahmenbedingungen zur Gefährlichkeitseinstufung von Abfällen angepasst. Abfallsteckbriefe ab dem Bearbeitungsstand 01.06.2015 sind weitestgehend überarbeitet.
Die Angaben des Anhangs III sind in der nachfolgenden Tabelle zusammengefasst:
HP14, 4. Spalte: Hergeleitet aus Hinweisen zur Anwendung der AVV
| Gefahrenrelevante Eigenschaften | Gefahrenhinweise und Konzentrationsgrenzwerte | ||
|---|---|---|---|
| HP1 | explosiv | einzelner Stoff | H200, H201, H202, H203, H204, H240, H241 |
| HP2 | brandfördernd | einzelner Stoff | H270, H271, H272 |
| HP3 | entzündbar | einzelner Stoff | H220, H221, H222, H223, H224, H225, H226, H228, H242, H250, H251, H252, H260, H261 |
| HP4 | reizend | Gesamtkonzentration an Stoffen | Summe aller Stoffe mit H314: >1 %, Summe aller Stoffe mit H318: >10 %, Summe aller Stoffe mit H315 und H319: >20 % |
| HP5 | Spezifische Zielorgan-Toxizität (STOT), Aspirationsgefahr | einzelner Stoff | STOT einm. 1-3: H370, H371, H335: >1 %, 10 %, 20 % STOT wdh. 1-2: H372, H373: > 1 %, 10 % Asp. 1: H304: > 10 % |
| HP6 | akute Toxizität | Gesamtkonzentration an Stoffen | Akut Tox. oral 1-4: H300, H301, H302: > 0,1 %, 0,25 %, 5 %, 25 % Akut Tox. dermal 1-4: H310, H311, H312: > 0,25 %, 2,5 %, 15 %, 55 % Akut Tox. inhal 1-4: H330, H331, H332: > 0,1 %, 0,5 %, 3,5 %, 22,5 % |
| HP7 | karzinogen | einzelner Stoff | H350: >0,1 %, H351: > 1 % |
| HP8 | ätzend | Gesamtkonzentration an Stoffen | Stoffe mit H314 > 5% |
| HP9 | infektiös | ||
| HP10 | reproduktionstoxisch | einzelner Stoff | H360: >0,3 %, H361: > 3 % |
| HP11 | mutagen | einzelner Stoff | H340: >0,1 %, H341: > 1 % |
| HP12 | Freisetzung eines akut toxischen Gases | einzelner Stoff | EUH029, EUH031, EUH032 |
| HP13 | sensibilisierend | einzelner Stoff | H317, H334: >10 % |
| HP14 | ökotoxisch | Akute aquatische Toxizität: H400, H410: > 0,25%, H411: >2,5 %, H412: >25 %, H413: > 0,1 % Kann die Ozonschicht schädigen: EUH059 | |
| HP15 | Abfall, der eine der oben genannten gefahrenrelevanten Eigenschaften entwickeln kann, die der ursprüngliche Abfall nicht unmittelbar aufweist | H205, EUH001, EUH019, EUH044 |
Auswertungen aus der Abfallanalysendatenbank ABANDA
| Abfallarten | Anzahl der Analysen |
|
|---|---|---|
| 020202 Abfälle aus tierischem Gewebe | 10 | Analytik |
| 020204 Schlämme aus der betriebseigenen Abwasserbehandlung | 250 | Analytik |
Quellenverzeichnis(Quellen, wenn nicht anders angegeben, in der aktuellen Fassung)
EU - Europäische Union
Verordnung (EU) 2017/625 des Europäischen Parlaments und des Rates vom 15. März 2017 über amtliche Kontrollen und andere amtliche Tätigkeiten zur Gewährleistung der Anwendung des Lebens- und Futtermittelrechts und der Vorschriften über Tiergesundheit und Tierschutz, Pflanzengesundheit und Pflanzenschutzmittel, zur Änderung der Verordnungen (EG) Nr. 999/2001, (EG) Nr. 396/2005, (EG) Nr. 1069/2009, (EG) Nr. 1107/2009, (EU) Nr. 1151/2012, (EU) Nr. 652/2014, (EU) 2016/429 und (EU) 2016/2031 des Europäischen Parlaments und des Rates, der Verordnungen (EG) Nr. 1/2005 und (EG) Nr. 1099/2009 des Rates sowie der Richtlinien 98/58/EG, 1999/74/EG, 2007/43/EG, 2008/119/EG und 2008/120/EG des Rates und zur Aufhebung der Verordnungen (EG) Nr. 854/2004 und (EG) Nr. 882/2004 des Europäischen Parlaments und des Rates, der Richtlinien 89/608/EWG, 89/662/EWG, 90/425/EWG, 91/496/EEG, 96/23/EG, 96/93/EG und 97/78/EG des Rates und des Beschlusses 92/438/EWG des Rates (Verordnung über amtliche Kontrollen)
Verordnung (EG) Nr. 1069/2009 des Europäischen Parlaments und des Rates vom 21. Oktober 2009 mit Hygienevorschriften für nicht für den menschlichen Verzehr bestimmte tierische Nebenprodukte und zur Aufhebung der Verordnung (EG) Nr. 1774/2002 (Verordnung über tierische Nebenprodukte)
Verordnung (EU) Nr. 142/2011 der Kommission vom 25. Februar 2011 zur Durchführung der Verordnung (EG) Nr. 1069/2009 des Europäischen Parlaments und des Rates mit Hygienevorschriften für nicht für den menschlichen Verzehr bestimmte tierische Nebenprodukte sowie zur Durchführung der Richtlinie 97/78/EG des Rates hinsichtlich bestimmter gemäß der genannten Richtlinie von Veterinärkontrollen an der Grenze befreiter Proben und Waren
Verordnung (EU) Nr. 528/2012 des Europäischen Parlaments und des Rates vom 22. Mai 2012 über die Bereitstellung auf dem Markt und die Verwendung von Biozidprodukten
Verordnung (EG) Nr. 852/2004 des Europäischen Parlaments und des Rates vom 29. April 2004 über Lebensmittelhygiene
Durchführungsverordnung (EU) 2015/1375 der Kommission vom 10. August 2015 mit spezifischen Vorschriften für die amtlichen Fleischuntersuchungen auf Trichinen
DE - Bundesrepublik Deutschland
Bundesministerium für Ernährung und Landwirtschaft (BMEL): Informationsangebot zu Tierischen Nebenprodukten
Tierische Nebenprodukte-Beseitigungsgesetz (TierNebG)
Verordnung zum Schutz von Tieren im Zusammenhang mit der Schlachtung oder Tötung und zur Durchführung der Verordnung (EG) Nr. 1099/2009 des Rates (Tierschutz-Schlachtverordnung TierSchlV)
Bundesamt für Verbraucherschutz und Lebensmittelsicherheit (BVL): Informationsangebot zum Nationalen Rückstandskontrollplan (NRKP) und Einfuhrüberwachungsplan (EÜP) für Lebensmittel tierischen Ursprungs
Verordnung über die Verwertung von Bioabfällen auf landwirtschaftlich, forstwirtschaftlich und gärtnerisch genutzten Böden (Bioabfallverordnung - BioAbfV)
QS Qualität und Sicherheit GmbH: Leitfaden Schlachtung/Zerlegung, Januar 2023
Verordnung über Anforderungen an die Hygiene beim Herstellen, Behandeln und Inverkehrbringen von bestimmten Lebensmitteln tierischen Ursprungs (Tierische Lebensmittel- Hygieneverordnung - Tier-LMHV)
Verordnung über Anforderungen an die Hygiene beim Herstellen, Behandeln und Inverkehrbringen von Lebensmitteln (Lebensmittelhygiene-Verordnung - LMHV)
Verordnung zur Durchführung des Tierische Nebenprodukte-Beseitigungsgesetzes (Tierische Nebenprodukte-Beseitigungsverordnung - TierNebV)
LAGA Ad-hoc-Ausschuss: Konzept für eine ordnungsgemäße und schadlose Verwertung von verpackten Lebensmittelabfällen, Januar 2023
BY - Bayern
Informationsangebot des Bayrischen Landesamt für Umwelt – Umwelt- und Klimapakt: Abfalleinstufung, Abfallbezeichnung und Abfallschlüssel nach Abfallverzeichnis-Verordnung
NW - Nordrhein-Westfalen
Ausführungsgesetz zum Tiergesundheitsgesetz und zum Tierische Nebenprodukte-Beseitigungsgesetz (AG TierGesG TierNebG NRW)
Ministerium für Umwelt, Naturschutz und Verkehr des Landes Nordrhein-Westfalen (MUNV): Informationsangebot zu Tierischen Nebenprodukten
Landesamtes für Natur, Umwelt und Verbraucherschutz Nordrhein-Westfalen (LANUV): Informationsangebot zu Tierischen Nebenprodukten
Sammlung und Entsorgung
Innerbetriebliche Sammlung und Bereitstellung
Tierische Nebenprodukte (TNP) sind ganze Tierkörper oder Teile von Tieren oder Erzeugnisse tierischen Ursprungs beziehungsweise andere von Tieren gewonnene Erzeugnisse, die nicht für den menschlichen Verzehr bestimmt sind, einschließlich Eizellen, Embryonen und Samen. TNP fallen EU-weit unter die Vorschriften der Verordnung (EG) Nr. 1069/2009 und die Durchführungsverordnung (EG) Nr. 142/2011. Danach werden TNP abhängig vom Grad der von ihnen ausgehenden Gefahr für die Gesundheit von Mensch und Tier in drei Risikokategorien eingeteilt und entsprechende tierseuchen- und hygienerechtliche Bedingungen an die Abholung bzw. Beförderung, Lagerung, Behandlung, Verarbeitung und Verwendung oder Beseitigung der TNP festgelegt. Außerdem regelt diese Verordnung das Inverkehrbringen, die Ein-, Durch- und Ausfuhr von TNP. In Deutschland werden diese Vorschriften durch das Tierische Nebenprodukte-Beseitigungsgesetz und die Verordnung zur Durchführung des Tierische Nebenprodukte-Beseitigungsgesetzes ergänzt.
Tierische Nebenprodukte fallen zusätzlich unter das Abfallrecht, wenn sie zur Verbrennung, Lagerung auf einer Deponie oder Verwendung in einer Biogas- oder Kompostieranlage bestimmt sind (siehe § 2 Abs. 2 Nr. 2 KrWG).
Nach Verordnung (EG) Nr. 1069/2009 werden TNP wie folgt in Risikokategorien eingeteilt und damit deren Verwendung bzw. Beseitigung bestimmt:
- Kategorie 1 (Material mit einem hohen Risiko), z. B.:
- Tierkörper oder Tierkörperteile von Transmissibler Spongiformer Enzephalopathie (TSE)-verdächtigen oder betroffenen Tieren,
- Tieren, die im Rahmen von TSE-Tilgungsmaßnahmen getötet wurden,
- Heim-, Zoo- und Zirkustiere,
- Wildtiere, wenn der Verdacht besteht, dass sie mit einer auf Mensch oder Tier übertragbaren Krankheit infiziert sind,
- spezifiziertes Risikomaterial (also Material, welches im Rahmen der Schlachtung im Hinblick auf TSE entfernt werden muss) und Tierkörper oder Teile toter Tiere, die dieses Material enthalten,
- tierische Nebenprodukte, die Rückstände verbotener Stoffe (z. B. wachstumsfördernde Hormone), Tierarzneimittel und Kontaminanten (z. B. Dioxin, PCB) über den zulässigen Höchstwerten enthalten,
- Küchen- und Speiseabfälle von international eingesetzten Verkehrsmitteln und
- Gemische, die tierische Nebenprodukte mit Material der Kategorie 1 enthalten. Folglich werden bei der Abwasserbehandlung eingesammelte Materialien in Betrieben, die Material der Kategorie 1 verarbeiten oder spezifiziertes Risikomaterial entfernen, der Kategorie 1 zugeordnet.
- Tiere, die auf anderem Wege zu Tode kamen als durch Schlachtung oder Tötung zum menschlichen Verzehr, einschließlich Tieren, die zum Zweck der Seuchenbekämpfung getötet werden,
- Föten, Eizellen, Embryonen und Samen, die nicht für Zuchtzwecke vorgesehen sind undtot in der Eischale liegendes Geflügel (Küken),
- tierische Nebenprodukte, die Rückstände von zugelassenen Stoffen oder Kontaminanten aufweisen, die über den Grenzwerten liegen,
- Erzeugnisse mit Fremdkörpern,
- Magen- und Darminhalt sowie Ausscheidungen landwirtschaftlicher Nutztiere (Gülle und Festmist),
- andere tierische Nebenprodukte als Material der Kategorie 1 oder der Kategorie 3,
- tierische Nebenprodukte, die bei der Abwasserbehandlung eingesammelt werden.
- Tierische Nebenprodukte fallen unter diese Kategorie, wenn sie in Betrieben anfallen, die Material der Kategorie 2 verarbeiten, oder wenn sie in Schlachtbetrieben anfallen, in denen kein spezifiziertes Risikomaterial entfernt wird.
- Schlachtkörperteile und Teile von genusstauglichen Tieren, wenn sie aus wirtschaftlichen Gründen nicht zum menschlichen Verzehr verwendet werden, sowie nach den Gemeinschaftsvorschriften als untauglich zurückgewiesen wurden, jedoch keine Anzeichen von auf Mensch oder Tier übertragbaren Krankheiten aufwiesen. Dazu gehören Geflügelköpfe, Häute und Felle, Hörner und Füße, Schweineborsten, Federn und Blut,
- Materialien von Wasser-, Weich- und Krebstieren, wirbellosen Tieren, Brüterei- und Ei-Nebenprodukten, Eier, getötete Eintagsküken, sofern keine Anzeichen von auf Mensch oder Tier übertragbaren Krankheiten vorliegen,
- Teile von lebenden Tieren wie zum Beispiel Blut, Wolle, Federn, Haare und Rohmilch
- ehemalige tierische Lebensmittel sowie
- tierische Nebenprodukte, die bei der Gewinnung von für den menschlichen Verzehr bestimmten Erzeugnissen anfallen und Küchen- und Speiseabfälle, mit Ausnahme derer von international eingesetzten Verkehrsmitteln.
Schlachtabfälle lassen sich nicht vollständig vermeiden, werden jedoch weitgehend verwertet. Vermeidungspotentiale bestehen bei der Lagerung bzw. Konservierung von tierischen Produkten. Aufgrund von Absatzschwankungen bzw. Überproduktion können tierische Produkte ggf. nicht mehr zum menschlichen Verzehr genutzt werden und fallen dann als tierische Nebenprodukte an. Um diesen Anfall an TNP zu minimieren, sollten nicht nur Frischfleisch, sondern auch konservierte Produkte vermarktet werden. Zur Konservierung stehen Methoden wie Vakuumierung oder Einfrieren zur Verfügung. Durch Optimierung der Vertragsbeziehungen mit Blick auf eine Reduzierung der Überproduktion (Vermarktungsüberhänge) oder durch eine Optimierung der Lagerhaltung (keine Überlagerung, keine Unterbrechung von Kühlketten) könnten Abfälle vermieden werden.
Außerdem wäre die Rückkehr zur Ganztierverwertung („from nose to tail“) eine Möglichkeit, Abfälle aus tierischen Produkten zu vermeiden. Durchschnittlich werden aktuell nur ca. 40 – 55 % des geschlachteten Tieres verwendet. Die Abfallvermeidung im Bereich der tierischen Nebenprodukte gestaltet sich aufgrund der Industrialisierung der Fleischproduktion, der Segregation über die einzelnen Verarbeitungsschritte und der hohen Anforderungen an die Lebensmittelsicherheit sehr komplex.
Die Menge an Abfällen aus dem Bereich der Abwasserbehandlung lässt sich reduzieren, wenn die Abwassermenge in den Betrieben sinkt, d. h. die Potenziale zur Wassereinsparung optimal genutzt werden. Auch die strikte Getrennthaltung der verschiedenen betrieblichen Abwasserströme kann dazu beitragen. Folgende betrieblichen Maßnahmen wären zu prüfen:
- Anwendung bzw. Optimierung von Produktionstechniken mit geringem Wasserverbrauch oder ohne Wassereinsatz mit entsprechend geringem Abwasser- und Schmutzfrachtanfall,
- Anwendung bzw. Optimierung von Produktionstechniken, die den Anfall von schädlichen oder gefährlichen Abwasserinhaltsstoffen vermindern oder vermeiden.
- Durch geschicktes und vorsichtiges Schlachten, Dressieren (Bratfertigmachen von Fleisch und Fisch) und Ausweiden lässt sich die Kontamination des Schlachtkörpers vermeiden oder minimieren. Gleichzeitig wird die Produktqualität verbessert und die Notwendigkeit des Waschens des Schlachtkörpers nach der Fleischbeschau (bzw. SFU) minimiert. Das Abspülen kann auf den Spaltschnitt zur Beseitigung des Knochenstaubs, z. B. bei Rindern auf die Brusthöhle und die Vorderkeulen, begrenzt werden.
- Der Wasserverbrauch lässt sich minimieren, wenn mit Druckluft vermengtes Wasser versprüht wird.
- Waschvorgänge können auch durch fachgerechte Arbeitsweisen (z. B. regelmäßige Schulungen) vermieden werden. Automatische Waschvorgänge benötigen mitunter mehr Wasser als Waschvorgänge, die von Hand durchgeführt werden.
- Wenn die Wassertemperatur möglichst niedrig gehalten wird, lässt sich die Fettaufnahme vermeiden bzw. deutlich verringern. Insgesamt wird weniger organisches Material abgespült, wodurch z. B. die BSB5-Fracht des Abwassers gesenkt wird. Durch die Verringerung der Aufnahme von Fäkalien kann auch die Phosphorkonzentration des Abwassers reduziert werden. Die kontinuierliche, trockene und getrennte Sammlung von Nebenprodukten bzw. Bodenabfällen entlang der gesamten Schlachtlinie und eine Nassabsaugung von Nebenprodukten und Abfällen vor der eigentlichen Reinigung können ebenfalls zur Reduzierung von organischem Material im Abwasser beitragen.
- Weitere Maßnahmen bilden die Entfernung von ungenutzten Wasserhähnen aus der Schlachtlinie, eine isolierte und abgedeckte Messerdesinfektion, Kabinen für das Waschen von Händen und Schürzen mit Standardeinstellung: „Wasser aus“, Minimierung der Aufenthaltsdauer noch lebendiger Tiere zur Verringerung des Anfalls von Mist oder Zugabe von trockener zu bereits einliegender Streu (Verwendung Stroh, Papier) zur Verbesserung der Aufnahme von Harn und Kot.
Neben der risikobasierten Einstufung von TNP in die Kategorien 1 bis 3 werden durch die Verordnung (EG) Nr. 1069/2009 auch tierseuchen- und hygienerechtliche Bedingungen für die Sammlung, Lagerung, Abholung und Beförderung festgelegt, da sich TNP unter normalen Bedingungen sehr rasch zersetzen. Damit gehen ein schnelles Bakterienwachstum, eine infektionsbedingte Gefährdung und eine starke Geruchsbelästigung einher. Deshalb sind entsprechende Regelungen im Umgang mit TNP zu beachten.
Tierische Nebenprodukte sind stets getrennt von Lebensmitteln zu halten sowie eindeutig zu kennzeichnen und zu identifizieren (siehe Hinweiskasten zu Sammlung und Transport). Im Allgemeinen werden Behälter mit einem Volumen von z. B. 120 l, 240 l oder 1100 l verwendet.
Die Behälter sind für unbefugte Menschen sowie Tiere unzugänglich aufzustellen oder sind unter Verschluss zu halten bzw. müssen abschließbar sein. Die Sammelbehälter werden z. T. gekühlt und sind nach jeder Entleerung zu säubern und ggf. zu desinfizieren. So sind z. B. tierische Nebenprodukte aus Fleisch zur Herstellung von Futtermitteln während des Transports zu kühlen (maximal 7 °C).
TNP sind abhängig von der jeweiligen Risikokategorie der Tierkörperbeseitigungsanlage oder spezialisierten Verwertern zu überlassen. Weitere Sammel- und Bereitstellungskriterien sind mit den dortigen Betreibern abzustimmen.
Hinweis
Kennzeichnungspflichten für Sammlung und Transporte von TNP bestehen nach Verordnung (EG) Nr. 142/2011. Dabei handelt es sich um sogenannte „Kat.“-Schilder (übliche Abkürzungen sind auch KAT. oder CAT. bzw. Cat.) für die Kategorie der TNP mit einem Hinweis, z. B.:
- Material der Kategorie 1 „Nur zur Beseitigung“ auf schwarzem Hintergund
- Material der Kategorie 2 „Zur Verfütterung (Tierart angeben)“ auf gelbem Hintergrund
- Material der Kategorie 3 „Nicht für den menschlichen Verzehr“ auf grünem Hintergrund
Jeder Transport von tierischen Nebenprodukten muss von einem Handelspapier begleitet sein, das die wesentlichen Angaben zur Herkunft, zur Art, zur Menge des Materials, zum Transporteur und zum Bestimmungsort enthält. Darüber hinaus hat jeder Betrieb für tierische Nebenprodukte entsprechende Aufzeichnungen zum Warenverkehr und zu den jeweiligen Tätigkeiten zu führen. Dadurch wird die Rückverfolgbarkeit sichergestellt.
Allgemeine Anforderungen zur Sammlung und Lagerung von Abfällen sind in der bundesweit gültigen AwSV geregelt. Die AwSV dient dem Schutz von Gewässern vor nachteiligen Veränderungen ihrer Eigenschaften und vereinheitlicht bundesweit die stoff- und anlagenbezogenen Anforderungen an den Umgang mit wassergefährdenden Stoffen.Definitionen, Erläuterungen, Beispiele sowie Anforderungen zum Umgang mit wassergefährdenden Stoffen in Bezug auf Abfälle werden ausführlich unter Menüpunkt Kurzinfos -> Hinweise zur AwSV in Bezug auf Abfälle beschrieben.
Die Technischen Regeln für Gefahrstoffe TRGS 510 sowie TRGS 509 stellen Anforderungen an die Lagerung von Gefahrstoffen inortsbeweglichen bzw. ortsfesten Behältern. In Abhängigkeit von den Mengen und den gefährlichen Eigenschaften dieser Gefahrstoffe sind die allgemeinen Schutzmaßnahmen und weitere spezielle Regelungen zu beachten.
Sammler und Beförderer gefährlicher Abfälle benötigen eine Beförderungserlaubnis nach § 54 Kreislaufwirtschaftsgesetz (KrWG). Zuständig ist die Behörde des Landes, in dem der Antragsteller seinen Hauptsitz hat. Ausgenommen hiervon sind öffentlich-rechtliche Entsorgungsträger und für die erlaubnispflichtige Tätigkeit zertifizierte Entsorgungsfachbetriebe im Sinne § 56 KrWG. Weitere Ausnahmen von der Erlaubnispflicht sind in § 12 Abs. 1 der Anzeige- und Erlaubnisverordnung (AbfAEV) oder sondergesetzlich geregelt, wie Batteriegesetz (BattG) oder Elektro- und Elektronikgerätegesetz (ElektroG). Diesen Ausnahmen unterliegende Sammler und Beförderer bedürfen keiner Beförderungserlaubnis. Sie haben ihre Tätigkeit jedoch nach § 53 KrWG der zuständigen Behörde vor Aufnahme anzuzeigen.
Sammler und Beförderer von nicht gefährlichen Abfällen müssen grundsätzlich ihre Tätigkeit nach § 53 KrWG der zuständigen Behörde anzeigen. Sammler und Beförderer von Abfällen, die im Rahmen wirtschaftlicher Unternehmungen tätig sind, unterliegen nicht der Anzeigepflicht, wenn sie nicht gewöhnlich und nicht regelmäßig sammeln oder befördern. Dies ist anzunehmen, wenn sie in Summe je Kalenderjahr bis zu 20 t nicht gefährlicher Abfälle oder bis zu 2 t gefährlicher Abfälle transportieren (§ 7 Abs. 9 AbfAEV). Öffentlich-rechtliche Entsorgungsträger, die im Rahmen ihrer gesetzlichen Aufgaben Abfälle sammeln oder befördern, benötigen für diese Tätigkeiten keine Anzeige und keine Kennzeichnung (A-Schild). Sammler und Beförderer von Abfällen haben Fahrzeuge gemäß § 55 KrWG mit einem A-Schild zu versehen, außer wenn sie im Rahmen wirtschaftlicher Unternehmen Abfälle sammeln oder befördern.
Diese Vorschriften gelten für alle gewerblichen Abfalltransporte auf öffentlichen Straßen in Deutschland, auch für ausländische Unternehmen und für grenzüberschreitende Abfallverbringungen. Für grenzüberschreitende Abfallverbringungen gelten zusätzlich die Regelungen der Verordnung (EG) Nr. 1013/2006 (Abfallverbringungsverordnung) bzw. des Abfallverbringungsgesetzes (AbfVerbrG). Weiterführende Informationen sind unter Kurzinfos im Bereich Hinweise zur Abfallverbringung zu finden.
Unfälle beim Transport
Da sich Unfälle beim Transport nicht völlig ausschließen lassen, bietet der Verband der Chemischen Industrie e.V. (VCI) mit „TUIS - das Transport-Unfall-Informations- und Hilfeleistungssystem der Chemischen Industrie“ qualifizierte Hilfe an. TUIS richtet sich primär an öffentliche Feuerwehren und Polizei. Dort gibt es ganztägig individuelle Hilfe in Bezug auf den jeweiligen Schadensverlauf. Es werden z. B. nahegelegene Stellen genannt, die über Fachleute verfügen sowie Informationen basierend auf aktuellen Sicherheitsdaten und langjährigen Erfahrungen angeboten.
Abfallbewirtschaftung
Aufgrund der Unumkehrbarkeit des Schlachtprozesses ist der Verwertungsschritt „Vorbereitung zur Wiederverwendung“ in Bezug auf Schlachtabfällen nicht anwendbar. In vielen Schlachtanlagen erfolgt jedoch eine Mehrfachnutzung von Wasser, z. B. durch Kreislaufführung nach Aufbereitung oder durch Kaskadennutzung.
Verwertung
Die in diesem Abfallsteckbrief betrachteten Abfälle bestehen aus TNP oder könnten TNP enthalten. Diese Abfälle unterliegen damit ggf. zusätzlich dem TNP-Recht, insbesondere der EU-Verordnung Nr. 1069/2002, nach der u. a. die zulässige Verwendung und Beseitigung von TNP abhängig von der jeweiligen Risikokategorie festgelegt ist. Grundsätzlich können Materialien aller drei Risikokategorien verwertet werden. Insbesondere im Falle von Materialien der Kategorien 1 und 2 sind ggf. zuvor bestimmte in den folgenden Abschnitten beschriebene Vorbehandlungen gemäß Verordnung (EG) Nr. 142/2011 durchzuführen, sodass ein sogenannter Endpunkt erreicht wird, nach dem die behandelten Materialien nicht mehr dem TNP-Recht unterliegen.
Für TNP der Kategorie 1 ist die Verbrennung als Abfall, die Verwendung als Brennstoff oder die Verwendung zur Herstellung von Folgeprodukten nach Verarbeitung, d. h. nach Drucksterilisation und dauerhafter Kennzeichnung des entstandenen Materials, möglich. Dies bedeutet in den meisten Fällen die Zuführung der TNP in Anlagen der Tierkörperverwertung/-beseitigung zur Herstellung von Tiermehl für die thermische Verwertung. TNP in Form tierischer Fette kann für die Biodieselherstellung verwendet werden.
Außerdem besteht für TNP der Kategorie 2 die Möglichkeit, daraus organische Düngemittel oder Bodenverbesserungsmittel herzustellen oder diese in Biogas- oder Kompostierungsanlagen (jeweils nach Drucksterilisation und dauerhafter Kennzeichnung des Materials) einzusetzen. In der Kategorie 2 ist eine Drucksterilisation für Gülle, Magen- und Darminhalt, Milch und Kolostrum nicht erforderlich.
Zu den bereits genannten Möglichkeiten bestehen für TNP der Kategorie 3 weitere Verwertungsoptionen. Diese Materialien werden zum Großteil zu Tiermehl verarbeitet, das z. B. zur Herstellung von Tierfutter, Düngemitteln oder Haushaltsprodukten (z. B. Borsten zu Bürsten, Federn zu Kissenfüllungen, Fell zu Wolle, Blut zu Dünger, Knochen zu Dünger; Fische/-teile zu Fischmehl und Fischöl, chemischen Rohstoffen) verwendet wird.
Beseitigung
Gemäß § 10 TierNebV ist für TNP der Kategorie 1 und 2 grundsätzlich eine Beseitigung oder Verarbeitung durch Drucksterilisation vorgeschrieben, wobei für TNP der Kategorie 2 bestimmte Ausnahmen bestehen (Milch, Kolostrum, Gülle sowie Magen- und Darminhalte). Gemäß TierNebG obliegt die Umsetzung dieser Vorgabe dem örE, welcher sich hierzu auch beauftragter Dritter bedienen kann.
Hinweis zur folgenden Tabelle: TNP, die zur Verbrennung, Lagerung auf einer Deponie oder Verwendung in einer Biogas- oder Kompostieranlage bestimmt sind, unterfallen zusätzlich den abfallrechtlichen Regelungen (siehe § 2 Abs. 2 Nr. 2 KrWG). In Deutschland ist allerdings eine Deponierung von TNP aufgrund des hohen organischen Anteils nicht zulässig. TNP werden entsprechend ihrer veterinärrechtlichen Kategorisierung nach Verordnung (EG) Nr. 1069/2009 (Risikoeinstufung) hauptsächlich Tierkörperbeseitigungsanlagen, Düngemittelherstellern, Futtermittelbetrieben und der chemischen Industrie zugeführt. Darüber hinaus können bestimmte Abfälle in Biogas- bzw. Kompostierungsanlagen verwertet werden.
Zusammenfassung der Entsorgungsmöglichkeiten
| Verwertung | Beseitigung |
|---|---|
| Tierische Nebenprodukte Kategorie 1 | |
|
Verbrennung in Tierkörperbeseitigungsanlage |
| Tierische Nebenprodukte Kategorie 2 | |
Zusätzlich möglich:
|
Tierkörperbeseitigungsanlage; nach Hygienisierung: HMV, Klärschlammverbrennungsanlage oder Mitverbrennung im Zementwerk |
| Tierische Nebenprodukte Kategorie 3 | |
Zusätzlich möglich:
|
Verbrennung in HMV, Klärschlammverbrennungsanlage oder Mitverbrennung im Zementwerk |
| 020201 Schlämme von Wasch- und Reinigungsvorgängen | |
| energetische Verwertung | Verbrennung, ggf. in HMV, Mitverbrennung in Klärschlammverbrennungsanlage |
| 020202 Abfälle aus tierischem Gewebe | |
| nach Hitzebehandlung oder Drucksterilisation: energetische Verwertung | Verbrennung, ggf. in HMV, Mitverbrennung im Zementwerk |
| 020203 für Verzehr oder Verarbeitung ungeeignete Stoffe | |
| nach Hitzebehandlung oder Drucksterilisation: energetische Verwertung | Verbrennung, ggf. HMV, Mitverbrennung im Zementwerk |
| 020204 Schlämme aus der betriebseigenen Abwasserbehandlung | |
abhängig von technischer Ausstattung der Kläranlage und Schlammanfall, ggf. nach Hitzebehandlung oder Drucksterilisation:
|
Verbrennung, ggf. in HMV, Mitverbrennung in Klärschlammverbrennungsanlage |
| 020299 Abfälle a. n. g. | |
|
Verbrennung, ggf. in HMV, Mitverbrennung im Zementwerk |
Folgende Nachweispflichten bestehen:
- Für Erzeuger, Besitzer, Sammler, Beförderer und Entsorger von gefährlichen Abfällen bestehen nach § 50 Kreislaufwirtschaftsgesetz (KrWG) in Verbindung mit der Nachweisverordnung (NachwV) Pflichten zur Nachweisführung über die ordnungsgemäße Abfallentsorgung innerhalb Deutschlands. Des Weiteren gelten Registerpflichten nach § 49 KrWG.
- Die Verordnung (EG) Nr. 1013/2006 (Verordnung über die Verbringung von Abfällen) ist bei einer grenzüberschreitenden Verbringung von Abfällen anzuwenden. Je nach Abfallart, betroffenen Staaten und Entsorgungsverfahren können danach Notifizierungsverfahren erforderlich werden, die Nachweispflichten beinhalten.
- Aufgrund der POP-Abfall-Überwachungs-Verordnung (POP-Abfall-ÜberwV) unterliegen auch die dort genannten nicht gefährlichen Abfälle Nachweis- und Registerpflichten gemäß §§ 4 und 5 POP-Abfall-ÜberwV.
Allgemeine Überlassungspflichten für Abfälle zur Beseitigung sind nach § 17 Abs. 1 KrWG geregelt. Die kommunalen Abfallsatzungen sind dabei zu beachten.
Andienungspflichten
Spezielle landesrechtliche Überlassungs- und Andienungspflichten im Sinne von § 17 Abs. 4 KrWG:
- Für gefährliche Abfälle zur Beseitigung haben einige Länder Andienungs- bzw. Überlassungspflichten an die hierfür zuständige Landesgesellschaft bestimmt (BW, BY, BE, BB, HH, NI, RP, SH).
- Für gefährliche Abfälle zur Verwertung gilt dies in einigen Ländern ebenfalls (RP).
Für tierische Nebenprodukte oder Folgeprodukte gilt nach § 7 TierNebG eine unmittelbare Meldepflicht, wenn diese angefallen sind.
Bei der Bewegung (Versand) oder dem innergemeinschaftlichen Handel von TNP ist für die Rückverfolgbarkeit ein Handelspapier nach Anhang VIII Kap. III der VO (EU) Nr. 142/2011 (bzw. beim innerstaatlichen Handel alternativ nach TierNebV Anlage 1) zu verwenden.
Beim Handeln ist ferner zu beachten, dass Material der Kategorie 3 innerhalb der EU unter den registrierten und zugelassenen Unternehmen frei handelbar ist. Für Material der Kategorie 1 und 2 gilt dagegen eine Beseitigungspflicht nach § 3 TierNebG beim örtlich zuständigen Beseitigungspflichtigen nach § 6 TierNebG.
Beim innergemeinschaftlichen Handel zum Zwecke der Beseitigung von Material der Kategorie 1 und 2 ist wiederum eine Genehmigung durch die zuständige Behörde im Bestimmungsland nach Art. 48 VO (EG) Nr. 1069/2009 erforderlich und die zuständige Behörde im Ursprungsmitgliedstaat ist zu informieren.
Überdies ist seit der Gültigkeit der VO (EG) Nr. 1069/2009 aufgrund von Art. 48 beim innergemeinschaftlichen Handel von Material der Kategorie 1 und 2, aus Material der Kategorie 1 oder Kategorie 2 gewonnenes Fett, Fleisch-Knochenmehl der Kategorie 1 oder Kategorie 2 und verarbeitetem tierischen Protein der Kategorie 3 eine Meldung in TRACES-NT notwendig.
TRACES-NT (TRAde Control and Expert System-New Technology) ist ein Online-Programm der EU, in dem u. a. die gewerblichen Tierverbringungen innerhalb der EU, der innergemeinschaftliche Handel bestimmter Tierischer Nebenprodukte und die Einfuhr von Tieren und Waren tierischen Ursprungs aus Drittländern in die EU abgebildet werden und das die notwendigen einheitlichen Veterinärbescheinigungen zur Verfügung stellt, die in DVO (EU) 2020/2235, DVO (EU) 2020/2236 und DVO (EU) 2021/403 niedergelegt sind.
Angaben des statistischen Bundesamtes zum Abfallaufkommen
Jährlich befragt das Statistische Bundesamt Betreiber von zulassungsbedürftigen Abfallentsorgungsanlagen nach Art, Herkunft und Verbleib der behandelten Abfälle und veröffentlicht die Daten in einem Bericht zur Abfallentsorgung (siehe Quellenverzeichnis).
Die folgenden Auswertungen stellen das Aufkommen der an Entsorgungsanlagen angelieferten Abfälle dar. Es ist anzumerken, dass teilweise aufgrund der statistischen Geheimhaltung die unter "Gesamt" aufgeführte Menge nicht genau der Summe der bei den verschiedenen Entsorgungsanlagentypen angegebenen Mengen entspricht.
- DE - Bundesrepublik Deutschland
Abfallaufkommen nach Jahren
Abfallaufkommen nach Art der Anlage und Jahr
Quellenverzeichnis(Quellen, wenn nicht anders angegeben, in der aktuellen Fassung)
EU - Europäische Union
Verordnung (EG) Nr. 1013/2006 des Europäischen Parlaments und des Rates vom 14. Juni 2006 über die Verbringung von Abfällen (Abfallverbringungsverordnung)
Verordnung (EG) Nr. 1069/2009 des Europäischen Parlaments und des Rates vom 21. Oktober 2009 mit Hygienevorschriften für nicht für den menschlichen Verzehr bestimmte tierische Nebenprodukte und zur Aufhebung der Verordnung (EG) Nr. 1774/2002 (Verordnung über tierische Nebenprodukte)
Verordnung (EU) Nr. 142/2011 der Kommission vom 25. Februar 2011 zur Durchführung der Verordnung (EG) Nr. 1069/2009 des Europäischen Parlaments und des Rates mit Hygienevorschriften für nicht für den menschlichen Verzehr bestimmte tierische Nebenprodukte sowie zur Durchführung der Richtlinie 97/78/EG des Rates hinsichtlich bestimmter gemäß der genannten Richtlinie von Veterinärkontrollen an der Grenze befreiter Proben und Waren
Beste verfügbare Techniken - (BVT), Download der BVT-Merkblätter, UBA
Verordnung (EU) 2020/741 des Europäischen Parlaments und des Rates vom 25. Mai 2020 über Mindestanforderungen an die Wasserwiederverwendung
Durchführungsverordnung (EU) 2020/2235 der Kommission vom 16. Dezember 2020 mit Durchführungsbestimmungen zu den Verordnungen (EU) 2016/429 und (EU) 2017/625 des Europäischen Parlaments und des Rates hinsichtlich der Muster für Veterinärbescheinigungen, der Muster für amtliche Bescheinigungen und der Muster für Veterinär-/amtliche Bescheinigungen für den Eingang in die Union von Sendungen bestimmter Kategorien von Tieren und Waren und für deren Verbringungen innerhalb der Union, hinsichtlich der amtlichen Bescheinigungstätigkeit im Zusammenhang mit derartigen Bescheinigungen sowie zur Aufhebung der Verordnung (EG) Nr. 599/2004, der Durchführungsverordnungen (EU) Nr. 636/2014 und (EU) 2019/628, der Richtlinie 98/68/EG und der Entscheidungen 2000/572/EG, 2003/779/EG und 2007/240/EG
Durchführungsverordnung (EU) 2020/2236 der Kommission vom 16. Dezember 2020 mit Durchführungsbestimmungen zu den Verordnungen (EU) 2016/429 und (EU) 2017/625 des Europäischen Parlaments und des Rates hinsichtlich der Muster für Veterinärbescheinigungen für den Eingang in die Union von Sendungen von Wassertieren und von bestimmten Erzeugnissen tierischen Ursprungs aus Wassertieren und für deren Verbringungen innerhalb der Union sowie hinsichtlich der amtlichen Bescheinigungstätigkeit im Zusammenhang mit derartigen Bescheinigungen und zur Aufhebung der Verordnung (EG) Nr. 1251/2008
Durchführungsverordnung (EU) 2021/403 der Kommission vom 24 März 2021 mit Durchführungsbestimmungen zu den Verordnungen (EU) 2016/429 und (EU) 2017/625 des Europäischen Parlaments und des Rates hinsichtlich der Muster für Veterinärbescheinigungen, der Muster für amtliche Bescheinigungen und der Muster für Veterinär-/amtliche Bescheinigungen für den Eingang in die Union von Sendungen bestimmter Kategorien von Landtieren und ihres Zuchtmaterials und für deren Verbringungen zwischen Mitgliedstaaten, hinsichtlich der amtlichen Bescheinigungstätigkeit im Zusammenhang mit derartigen Bescheinigungen sowie zur Aufhebung des Beschlusses 2010/470/EU
Verordnung (EG) Nr. 999/2001 des Europäischen Parlaments und des Rates vom 22. Mai 2001 mit Vorschriften zur Verhütung, Kontrolle und Tilgung bestimmter transmissibler spongiformer Enzephalopathien
DE - Bundesrepublik Deutschland
Bundesministerium für Umwelt, Naturschutz und Reaktorsicherheit (BMU), Länderarbeitsgemeinschaft Wasser (LAWA): Hinweise und Erläuterungen zu Anhang 10 der Abwasserverordnung (Fleischwirtschaft), 2003
Tierische Nebenprodukte-Beseitigungsgesetz (TierNebG)
Verordnung zur Durchführung des Tierische Nebenprodukte-Beseitigungsgesetzes (Tierische Nebenprodukte-Beseitigungsverordnung - TierNebV)
Verordnung zum Schutz von Tieren im Zusammenhang mit der Schlachtung oder Tötung und zur Durchführung der Verordnung (EG) Nr. 1099/2009 des Rates (Tierschutz-Schlachtverordnung TierSchlV)
Bundesministerium für Ernährung und Landwirtschaft (BMEL): Informationsangebot zur Kategorisierung von tierischen Nebenprodukten
Gesetz zur Förderung der Kreislaufwirtschaft und Sicherung der umweltverträglichen Bewirtschaftung von Abfällen (Kreislaufwirtschaftsgesetz - KrWG)
Informationsangebot des Umweltbundesamtes: Grenzüberschreitende Abfallverbringung
Informationsangebot des Statistischen Bundesamtes (DESTATIS), "Abfallwirtschaft"
Verordnung über das Anzeige- und Erlaubnisverfahren für Sammler, Beförderer, Händler und Makler von Abfällen (Anzeige- und Erlaubnisverordnung - AbfAEV)
Gesetz über das Inverkehrbringen, die Rücknahme und die umweltverträgliche Entsorgung von Elektro- und Elektronikgeräten (Elektro- und Elektronikgerätegesetz - ElektroG)
Gesetz über das Inverkehrbringen, die Rücknahme und die umweltverträgliche Entsorgung von Batterien und Akkumulatoren (Batteriegesetz - BattG)
LAGA Forum Abfalluntersuchung: Methodensammlung Feststoffuntersuchung, Version 3.0, 18.12.2023
Gesetz zur Ausführung der Verordnung (EG) Nr. 1013/2006 des Europäischen Parlaments und des Rates vom 14. Juni 2006 über die Verbringung von Abfällen (Abfallverbringungsgesetz – AbfVerbrG)
Bundesministerium für Ernährung und Landwirtschaft (BMEL): Informationsangebot zu Tierischen Nebenprodukten
Beste verfügbare Techniken - (BVT), Download der BVT-Merkblätter, hier "Tierschlachtanlagen und Anlagen zur Verarbeitung von tierischen Nebenprodukten", UBA, November 2003
Verordnung über Anforderungen an das Einleiten von Abwasser in Gewässer (Abwasserverordnung - AbwV) Anhang 10 Schlachtung von Tieren
Merkblatt DWA-M 767 - Abwasser aus Schlacht- und Fleischverarbeitungsbetrieben, Deutsche Vereinigung für Wasserwirtschaft, Abwasser und Abfall e. V. (DWA), März 2020
Verordnung über die Verwertung von Bioabfällen auf landwirtschaftlich, forstwirtschaftlich und gärtnerisch genutzten Böden (Bioabfallverordnung - BioAbfV)
Verordnung über Anlagen zum Umgang mit wassergefährdenden Stoffen (AwSV)
Technische Regel für Gefahrstoffe 509: Lagern von flüssigen und festen Gefahrstoffen in ortsfesten Behältern sowie Füll- und Entleerstellen für ortsbewegliche Behälter
Transport-Unfall-Informations- und Hilfeleistungssystem TUIS des Verbandes der Chemischen Industrie e.V .
Technische Regel für Gefahrstoffe 510: Lagerung von Gefahrstoffen in ortsbeweglichen Behältern (TRGS 510), 2020
LAGA Ad-hoc-Ausschuss: Konzept für eine ordnungsgemäße und schadlose Verwertung von verpackten Lebensmittelabfällen, Januar 2023
BW - Baden-Württemberg
Regierungspräsidien Baden-Württemberg: Informationen zur Zulassung von Betrieben, die mit tierischen Nebenprodukten umgehen
Ministerium für Ländlichen Raum und Verbraucherschutz Baden-Württemberg: Information zu Tierischen Nebenprodukten
BY - Bayern
Hinweise zu Anhang 10 zur Abwasserverordnung (Fleischwirtschaft), Merkblatt Nr. 4.5/2-10, Bayerisches Landesamt für Umwelt, 01.11.2011
Bayerisches Landesamt für Umwelt: Biogashandbuch Bayern, Kapitel 2.2.3 Abfallwirtschaft, Stand Februar 2022, Augsburg
Bayerisches Staatsministerium für Umwelt und Verbraucherschutz: Informationsangebot zu Tierischen Nebenprodukten; Definition, Verwendung und Beseitigung
BE - Berlin
Berliner Senatsverwaltung für Umwelt, Mobilität, Verbraucher- und Klimaschutz: Informationen zur Entsorgung Tierischer Nebenprodukte
BB - Brandenburg
Erlass des Ministeriums für Ländliche Entwicklung, Umwelt und Landwirtschaft des Landes Brandenburg vom 06.11.2015 zur Durchführung von Genehmigungsverfahren und Anlagenüberwachung nach dem BImSchG für Biogasanlagen (Biogasanlagenerlass)
Ministerium für Soziales, Gesundheit, Integration und Verbraucherschutz des Landes Brandenburg (MSGIV): Informationen zu Tierischen Nebenprodukten und Tierkörperbeseitigung
HB - Bremen
Lebensmittelüberwachungs-, Tierschutz- und Veterinärdienst des Landes Bremen (LMTVet): Informationen zu Tierischen Nebenprodukten
HE - Hessen
Regierungspräsidium Darmstadt: Informationen zu Tierischen Nebenprodukten
Regierungspräsidium Kassel: Informationen zu Tierischen Nebenprodukten
Regierungspräsidium Gießen: Informationen zur Tierkörperbeseitigung
MV - Mecklenburg-Vorpommern
Landesamt für Landwirtschaft, Lebensmittelsicherheit und Fischerei Mecklenburg-Vorpommern: Informationen zu Tierischen Nebenprodukten
NI - Niedersachsen
Erlass des Niedersächsischen Ministeriums für Umwelt, Energie, Bauen und Klimaschutz vom 22.04.2014 zur Einstufung von Schlachtabfällen zum Einsatz in Biogasanlagen als Abfall oder Nebenprodukt
Niedersächsisches Amt für Verbraucherschutz und Lebensmittelsicherheit (LAVES): Informationen zu Tierischen Nebenprodukten
NW - Nordrhein-Westfalen
Landesamtes für Natur, Umwelt und Verbraucherschutz Nordrhein-Westfalen (LANUV): Informationsangebot zu Tierischen Nebenprodukten
Ausführungsgesetz zum Tiergesundheitsgesetz und zum Tierische Nebenprodukte-Beseitigungsgesetz (AG TierGesG TierNebG NRW)
Ministerium für Umwelt, Naturschutz und Verkehr des Landes Nordrhein-Westfalen (MUNV): Informationsangebot zu Tierischen Nebenprodukten
RP - Rheinland-Pfalz
Ministerium für Umwelt, Forsten und Verbraucherschutz Rheinland-Pfalz: Handbuch Biogas, 2009
Landesuntersuchungsamt Rheinland-Pfalz: Informationen zu Tierischen Nebenprodukten
SN - Sachsen
Sächsisches Staatsministerium für Soziales und Gesellschaftlichen Zusammenhalt: Informationsangebot zur Tierkörperbeseitigung
ST - Sachsen-Anhalt
Landesverwaltungsamt Sachsen-Anhalt: Informationen über Tierkörperbeseitigung und Tierische Nebenprodukte
SH - Schleswig-Holstein
Ministerium für Landwirtschaft, ländliche Räume, Europa und Verbraucherschutz: Informationen zum Veterinärwesen
TH - Thüringen
Zweckverband Tierkörperbeseitigung Thüringen: Informationsangebot zur Tierkörperbeseitigung
GlossarZusammenfassung der relevanten Vorschriften und Arbeitshilfen
EU - Europäische Union
Verordnung (EG) Nr. 1013/2006 des Europäischen Parlaments und des Rates vom 14. Juni 2006 über die Verbringung von Abfällen (Abfallverbringungsverordnung)
Verordnung (EG) Nr. 1069/2009 des Europäischen Parlaments und des Rates vom 21. Oktober 2009 mit Hygienevorschriften für nicht für den menschlichen Verzehr bestimmte tierische Nebenprodukte und zur Aufhebung der Verordnung (EG) Nr. 1774/2002 (Verordnung über tierische Nebenprodukte)
Verordnung (EU) Nr. 142/2011 der Kommission vom 25. Februar 2011 zur Durchführung der Verordnung (EG) Nr. 1069/2009 des Europäischen Parlaments und des Rates mit Hygienevorschriften für nicht für den menschlichen Verzehr bestimmte tierische Nebenprodukte sowie zur Durchführung der Richtlinie 97/78/EG des Rates hinsichtlich bestimmter gemäß der genannten Richtlinie von Veterinärkontrollen an der Grenze befreiter Proben und Waren
Verordnung (EG) Nr. 852/2004 des Europäischen Parlaments und des Rates vom 29. April 2004 über Lebensmittelhygiene
Verordnung (EU) 2017/625 des Europäischen Parlaments und des Rates vom 15. März 2017 über amtliche Kontrollen und andere amtliche Tätigkeiten zur Gewährleistung der Anwendung des Lebens- und Futtermittelrechts und der Vorschriften über Tiergesundheit und Tierschutz, Pflanzengesundheit und Pflanzenschutzmittel, zur Änderung der Verordnungen (EG) Nr. 999/2001, (EG) Nr. 396/2005, (EG) Nr. 1069/2009, (EG) Nr. 1107/2009, (EU) Nr. 1151/2012, (EU) Nr. 652/2014, (EU) 2016/429 und (EU) 2016/2031 des Europäischen Parlaments und des Rates, der Verordnungen (EG) Nr. 1/2005 und (EG) Nr. 1099/2009 des Rates sowie der Richtlinien 98/58/EG, 1999/74/EG, 2007/43/EG, 2008/119/EG und 2008/120/EG des Rates und zur Aufhebung der Verordnungen (EG) Nr. 854/2004 und (EG) Nr. 882/2004 des Europäischen Parlaments und des Rates, der Richtlinien 89/608/EWG, 89/662/EWG, 90/425/EWG, 91/496/EEG, 96/23/EG, 96/93/EG und 97/78/EG des Rates und des Beschlusses 92/438/EWG des Rates (Verordnung über amtliche Kontrollen)
Verordnung (EU) Nr. 528/2012 des Europäischen Parlaments und des Rates vom 22. Mai 2012 über die Bereitstellung auf dem Markt und die Verwendung von Biozidprodukten
Durchführungsverordnung (EU) 2015/1375 der Kommission vom 10. August 2015 mit spezifischen Vorschriften für die amtlichen Fleischuntersuchungen auf Trichinen
Verordnung (EU) 2020/741 des Europäischen Parlaments und des Rates vom 25. Mai 2020 über Mindestanforderungen an die Wasserwiederverwendung
Durchführungsverordnung (EU) 2020/2235 der Kommission vom 16. Dezember 2020 mit Durchführungsbestimmungen zu den Verordnungen (EU) 2016/429 und (EU) 2017/625 des Europäischen Parlaments und des Rates hinsichtlich der Muster für Veterinärbescheinigungen, der Muster für amtliche Bescheinigungen und der Muster für Veterinär-/amtliche Bescheinigungen für den Eingang in die Union von Sendungen bestimmter Kategorien von Tieren und Waren und für deren Verbringungen innerhalb der Union, hinsichtlich der amtlichen Bescheinigungstätigkeit im Zusammenhang mit derartigen Bescheinigungen sowie zur Aufhebung der Verordnung (EG) Nr. 599/2004, der Durchführungsverordnungen (EU) Nr. 636/2014 und (EU) 2019/628, der Richtlinie 98/68/EG und der Entscheidungen 2000/572/EG, 2003/779/EG und 2007/240/EG
Durchführungsverordnung (EU) 2020/2236 der Kommission vom 16. Dezember 2020 mit Durchführungsbestimmungen zu den Verordnungen (EU) 2016/429 und (EU) 2017/625 des Europäischen Parlaments und des Rates hinsichtlich der Muster für Veterinärbescheinigungen für den Eingang in die Union von Sendungen von Wassertieren und von bestimmten Erzeugnissen tierischen Ursprungs aus Wassertieren und für deren Verbringungen innerhalb der Union sowie hinsichtlich der amtlichen Bescheinigungstätigkeit im Zusammenhang mit derartigen Bescheinigungen und zur Aufhebung der Verordnung (EG) Nr. 1251/2008
Durchführungsverordnung (EU) 2021/403 der Kommission vom 24 März 2021 mit Durchführungsbestimmungen zu den Verordnungen (EU) 2016/429 und (EU) 2017/625 des Europäischen Parlaments und des Rates hinsichtlich der Muster für Veterinärbescheinigungen, der Muster für amtliche Bescheinigungen und der Muster für Veterinär-/amtliche Bescheinigungen für den Eingang in die Union von Sendungen bestimmter Kategorien von Landtieren und ihres Zuchtmaterials und für deren Verbringungen zwischen Mitgliedstaaten, hinsichtlich der amtlichen Bescheinigungstätigkeit im Zusammenhang mit derartigen Bescheinigungen sowie zur Aufhebung des Beschlusses 2010/470/EU
Verordnung (EG) Nr. 999/2001 des Europäischen Parlaments und des Rates vom 22. Mai 2001 mit Vorschriften zur Verhütung, Kontrolle und Tilgung bestimmter transmissibler spongiformer Enzephalopathien
Informationsangebot der Europäischen Behörde für Lebensmittelsicherheit (European Food Safety Authority - efsa)
Beste verfügbare Techniken - (BVT), Download der BVT-Merkblätter, UBA
DE - Bundesrepublik Deutschland
Gesetz zur Ausführung der Verordnung (EG) Nr. 1013/2006 des Europäischen Parlaments und des Rates vom 14. Juni 2006 über die Verbringung von Abfällen (Abfallverbringungsgesetz – AbfVerbrG)
Tierische Nebenprodukte-Beseitigungsgesetz (TierNebG)
Gesetz über das Inverkehrbringen, die Rücknahme und die umweltverträgliche Entsorgung von Elektro- und Elektronikgeräten (Elektro- und Elektronikgerätegesetz - ElektroG)
Gesetz über das Inverkehrbringen, die Rücknahme und die umweltverträgliche Entsorgung von Batterien und Akkumulatoren (Batteriegesetz - BattG)
Gesetz zur Förderung der Kreislaufwirtschaft und Sicherung der umweltverträglichen Bewirtschaftung von Abfällen (Kreislaufwirtschaftsgesetz - KrWG)
Verordnung über Anforderungen an das Einleiten von Abwasser in Gewässer (Abwasserverordnung - AbwV) Anhang 10 Schlachtung von Tieren
Verordnung zur Durchführung des Tierische Nebenprodukte-Beseitigungsgesetzes (Tierische Nebenprodukte-Beseitigungsverordnung - TierNebV)
Verordnung zum Schutz von Tieren im Zusammenhang mit der Schlachtung oder Tötung und zur Durchführung der Verordnung (EG) Nr. 1099/2009 des Rates (Tierschutz-Schlachtverordnung TierSchlV)
Verordnung zur Regelung bestimmter Fragen der amtlichen Überwachung des Herstellens, Behandelns und Inverkehrbringens von Lebensmitteln tierischen Ursprungs (Tierische Lebensmittel-Überwachungsverordnung - Tier-LMÜV)
Verordnung über Anforderungen an die Hygiene beim Herstellen, Behandeln und Inverkehrbringen von bestimmten Lebensmitteln tierischen Ursprungs (Tierische Lebensmittel-Hygieneverordnung - Tier-LMHV)
Verordnung über die Verwertung von Bioabfällen auf landwirtschaftlich, forstwirtschaftlich und gärtnerisch genutzten Böden (Bioabfallverordnung - BioAbfV)
Verordnung über Anforderungen an die Hygiene beim Herstellen, Behandeln und Inverkehrbringen von bestimmten Lebensmitteln tierischen Ursprungs (Tierische Lebensmittel- Hygieneverordnung - Tier-LMHV)
Verordnung über Anlagen zum Umgang mit wassergefährdenden Stoffen (AwSV)
Verordnung über Anforderungen an die Hygiene beim Herstellen, Behandeln und Inverkehrbringen von Lebensmitteln (Lebensmittelhygiene-Verordnung - LMHV)
Verordnung über das Anzeige- und Erlaubnisverfahren für Sammler, Beförderer, Händler und Makler von Abfällen (Anzeige- und Erlaubnisverordnung - AbfAEV)
Bundesministerium für Ernährung und Landwirtschaft (BMEL): Informationsangebot zu Tierischen Nebenprodukten
Beste verfügbare Techniken - (BVT), Download der BVT-Merkblätter, hier "Tierschlachtanlagen und Anlagen zur Verarbeitung von tierischen Nebenprodukten", UBA, November 2003
Bundesministerium für Umwelt, Naturschutz und Reaktorsicherheit (BMU), Länderarbeitsgemeinschaft Wasser (LAWA): Hinweise und Erläuterungen zu Anhang 10 der Abwasserverordnung (Fleischwirtschaft), 2003
Innovative Techniken: Beste verfügbare Techniken bei der Schlachtung von Tieren und der Verarbeitung tierischer Nebenprodukte, Texte 14/2016, UBA, Februar 2016
Bundesministerium für Ernährung und Landwirtschaft (BMEL): Informationsangebot zur Kategorisierung von tierischen Nebenprodukten
Merkblatt DWA-M 767 - Abwasser aus Schlacht- und Fleischverarbeitungsbetrieben, Deutsche Vereinigung für Wasserwirtschaft, Abwasser und Abfall e. V. (DWA), März 2020
LAGA Ad-hoc-Ausschuss: Konzept für eine ordnungsgemäße und schadlose Verwertung von verpackten Lebensmittelabfällen, Januar 2023
Informationsangebot des Umweltbundesamtes: Grenzüberschreitende Abfallverbringung
Technische Regel für Gefahrstoffe 509: Lagern von flüssigen und festen Gefahrstoffen in ortsfesten Behältern sowie Füll- und Entleerstellen für ortsbewegliche Behälter
LAGA Forum Abfalluntersuchung: Methodensammlung Feststoffuntersuchung, Version 3.0, 18.12.2023
Technische Regel für Gefahrstoffe 510: Lagerung von Gefahrstoffen in ortsbeweglichen Behältern (TRGS 510), 2020
BY - Bayern
Hinweise zu Anhang 10 zur Abwasserverordnung (Fleischwirtschaft), Merkblatt Nr. 4.5/2-10, Bayerisches Landesamt für Umwelt, 01.11.2011
Bayerisches Landesamt für Umwelt: Biogashandbuch Bayern, Kapitel 2.2.3 Abfallwirtschaft, Stand Februar 2022, Augsburg
BB - Brandenburg
Erlass des Ministeriums für Ländliche Entwicklung, Umwelt und Landwirtschaft des Landes Brandenburg vom 06.11.2015 zur Durchführung von Genehmigungsverfahren und Anlagenüberwachung nach dem BImSchG für Biogasanlagen (Biogasanlagenerlass)
NI - Niedersachsen
Erlass des Niedersächsischen Ministeriums für Umwelt, Energie, Bauen und Klimaschutz vom 22.04.2014 zur Einstufung von Schlachtabfällen zum Einsatz in Biogasanlagen als Abfall oder Nebenprodukt
NW - Nordrhein-Westfalen
Ausführungsgesetz zum Tiergesundheitsgesetz und zum Tierische Nebenprodukte-Beseitigungsgesetz (AG TierGesG TierNebG NRW)
RP - Rheinland-Pfalz
Ministerium für Umwelt, Forsten und Verbraucherschutz Rheinland-Pfalz: Handbuch Biogas, 2009
Inhaltliche Verantwortlichkeit für den Abfallsteckbrief
| Überarbeitung | ||
|---|---|---|
| Datum | im Auftrag von | Bearbeitet durch |
| 10.08.2023 | Landesamt für Natur, Umwelt und Klima Nordrhein-Westfalen Leibnizstr. 10 45659 Recklinghausen www.lanuv.nrw.de | GNS – Gesellschaft für nachhaltige Stoffnutzung mbH Weinbergweg 23 06120 Halle (Saale) info@gns-halle.de www.gns-halle.de |
| Ersterstellung | ||
| Datum | Herausgeber | Ersteller |
| 03.08.2009 | Landesamt für Natur, Umwelt und Klima Nordrhein-Westfalen Leibnizstr. 10 45659 Recklinghausen www.lanuv.nrw.de | ABAG-itm GmbH Hauptstraße 4 75335 Dobel info@abag-itm.de www.abag-itm.de 07083 / 52774-60 |
Kontakt:
Bitte teilen Sie dem Herausgeber Ihre Anregungen und Ideen aber auch Ihre Änderungs- und Ergänzungswünsche mit.
Hier erreichen Sie uns. Vielen Dank!
Haftungsausschluss:
Die Informationen, die Sie auf dieser Website vorfinden, wurden nach besten Wissen und Gewissen sorgfältig zusammengestellt und geprüft. Es wird jedoch keine Gewähr- weder ausdrücklich noch stillschweigend - für die Vollständigkeit, Richtigkeit, Aktualität oder Qualität und jederzeitige Verfügbarkeit der bereit gestellten Informationen übernommen. In keinem Fall wird für Schäden, die sich aus der Verwendung der abgerufenen Informationen ergeben, eine Haftung übernommen.
Alle Angebote sind freibleibend und unverbindlich. Die Herausgeber behalten sich ausdrücklich vor, Teile der Seiten oder das gesamte Angebot ohne gesonderte Ankündigung zu verändern, zu ergänzen, zu löschen oder die Veröffentlichung zeitweise oder endgültig einzustellen.
Websites dritter Anbieter/Links:
Diese Website enthält auch Links oder Verweise auf Websites Dritter. Diese Links zu den Websites Dritter stellen keine Zustimmung zu deren Inhalten durch den Herausgeber dar. Es wird keine Verantwortung für die Verfügbarkeit oder den Inhalt solcher Websites übernommen und keine Haftung für Schäden oder Verletzungen, die aus der Nutzung - gleich welcher Art - solcher Inhalte entstehen. Mit den Links zu anderen Websites wird lediglich der Zugang zur Nutzung der Inhalte vermittelt. Für illegale, fehlerhafte oder unvollständige Inhalte und für Schäden, die aus der Nutzung entstehen, haftet allein der Anbieter der Seite, auf welche verwiesen wird.
Urheberrecht:
Das Copyright für Layout und Inhalte dieses Internetauftritts liegt beim Herausgeber. Jede den Bestimmungen des Urheberrechts widersprechende Verwendung jeglicher Inhalte dieser Websites, insbesondere die Veröffentlichung, Vervielfältigung oder Verwendung in anderen elektronischen oder gedruckten Publikationen auch in Teilen oder überarbeiteter Form ist ohne ausdrückliche Zustimmung der Herausgeber nicht gestattet.
