Abfallsteckbrief "0303 Papierherstellung"
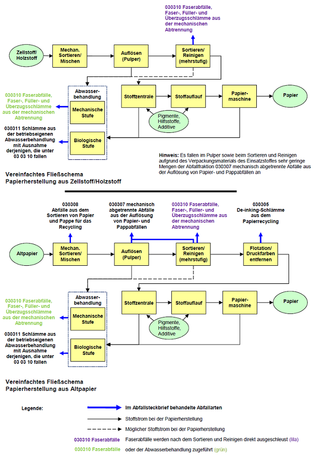
| 030305 | De-inking-Schlämme aus dem Papierrecycling |
| 030307 | mechanisch abgetrennte Abfälle aus der Auflösung von Papier- und Pappabfällen |
| 030308 | Abfälle aus dem Sortieren von Papier und Pappe für das Recycling |
| 030310 | Faserabfälle, Faser-, Füller- und Überzugsschlämme aus der mechanischen Abtrennung |
| 030311 | Schlämme aus der betriebseigenen Abwasserbehandlung mit Ausnahme derjenigen, die unter 03 03 10 fallen |
Erläuterung
Die Ausführungen beschränken sich auf die gängigen bei der Papierherstellung anfallenden Abfälle. Nicht enthalten sind die in den typischen Nebenprozessen dieser Branche, z. B. in Heizkraftwerken, entstehenden Abfälle. Die bei der Zellstoffherstellung anfallenden Abfälle sind im Abfallsteckbrief 0303 Zellstoffherstellung beschrieben.
Zuordnung nach AVV
| Kapitel 03 | Abfälle aus der Holzbearbeitung und der Herstellung von Platten, Möbeln, Zellstoffen, Papier und Pappe |
| Gruppe 0303 | Abfälle aus der Herstellung und Verarbeitung von Zellstoff, Papier, Karton und Pappe |
Schematische Darstellung des Entstehungsprozesses

Entstehung von Abfällen aus der Papierherstellung aus Altpapier (Quelle: ABAG-itm; LUBW; IVV Fraunhofer)
Quellenverzeichnis(Quellen, wenn nicht anders angegeben, in der aktuellen Fassung)

