Abfallsteckbrief "0901 Abfälle aus der fotografischen Industrie"
| 090101* | Entwickler und Aktivatorenlösungen auf Wasserbasis |
| 090102* | Offsetdruckplatten-Entwicklerlösungen auf Wasserbasis |
| 090103* | Entwicklerlösungen auf Lösemittelbasis |
| 090104* | Fixierbäder |
| 090105* | Bleichlösungen und Bleich-Fixier-Bäder |
| 090106* | silberhaltige Abfälle aus der betriebseigenen Behandlung fotografischer Abfälle |
| 090107 | Filme und fotografische Papiere, die Silber oder Silberverbindungen enthalten |
| 090108 | Filme und fotografische Papiere, die kein Silber und keine Silberverbindungen enthalten |
| 090110 | Einwegkameras ohne Batterien |
| 090111* | Einwegkameras mit Batterien, die unter 16 06 01, 16 06 02 oder 16 06 03 fallen |
| 090112 | Einwegkameras mit Batterien mit Ausnahme derjenigen, die unter 09 01 11 fallen |
| 090113* | wässrige flüssige Abfälle aus der betriebseigenen Silberrückgewinnung mit Ausnahme derjenigen, die unter 09 01 06 fallen |
| 090199 | Abfälle a. n. g. |
| (* gefährliche Abfälle) | |
Erläuterung
Das Unterkapitel 0901 enthält die Abfälle, die bei der Entwicklung und Fixierung von fotografischem Material in Fotolabors, Druckereien und medizinischen Einrichtungen anfallen. Enthalten sind auch die gebrauchten Prozessflüssigkeiten aus der Fotolithografie, z. B. Leiterplattenherstellung.
Zudem fallen die so genannten Einwegkameras in dieses Unterkapitel.
Fotochemikalien aus dem privaten Bereich, Abfallschlüssel 200117*, die allgemein über die kommunale Schadstoffsammlung entsorgt werden, entsprechen in Art und Zusammensetzung grundsätzlich den hier beschriebenen Abfällen.
Zudem fallen die so genannten Einwegkameras in dieses Unterkapitel.
Fotochemikalien aus dem privaten Bereich, Abfallschlüssel 200117*, die allgemein über die kommunale Schadstoffsammlung entsorgt werden, entsprechen in Art und Zusammensetzung grundsätzlich den hier beschriebenen Abfällen.
Zuordnung nach AVV
| Kapitel 09 | Abfälle aus der fotografischen Industrie |
| Gruppe 0901 | Abfälle aus der fotografischen Industrie |
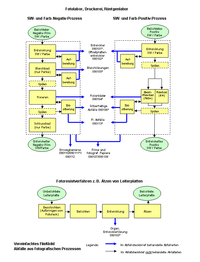
Schematische Darstellung des Entstehungsprozesses

Fotografische und lithografische Prozesse (Quelle: ABAG-itm, 2009)
Quellenverzeichnis(Quellen, wenn nicht anders angegeben, in der aktuellen Fassung)

