Abfallsteckbrief "1001 Kraftwerke"
| 100101 | Rost- und Kesselasche, Schlacken und Kesselstaub mit Ausnahme von Kesselstaub, der unter 10 01 04 fällt |
| 100102 | Filterstäube aus Kohlefeuerung |
| 100104* | Filterstäube und Kesselstaub aus Ölfeuerung |
| 100105 | Reaktionsabfälle auf Kalziumbasis aus der Rauchgasentschwefelung in fester Form |
| 100107 | Reaktionsabfälle auf Kalziumbasis aus der Rauchgasentschwefelung in Form von Schlämmen |
| 100109* | Schwefelsäure |
| 100118* | Abfälle aus der Abgasbehandlung, die gefährliche Stoffe enthalten |
| 100119 | Abfälle aus der Abgasbehandlung mit Ausnahme derjenigen, die unter 10 01 05, 10 01 07 und 10 01 18 fallen |
| 100120* | Schlämme aus der betriebseigenen Abwasserbehandlung, die gefährliche Stoffe enthalten |
| 100121 | Schlämme aus der betriebseigenen Abwasserbehandlung mit Ausnahme derjenigen, die unter 10 01 20 fallen |
| 100122* | wässrige Schlämme aus der Kesselreinigung, die gefährliche Stoffe enthalten |
| 100123 | wässrige Schlämme aus der Kesselreinigung mit Ausnahme derjenigen, die unter 10 01 22 fallen |
| 100124 | Sande aus der Wirbelschichtfeuerung |
| 100125 | Abfälle aus der Lagerung und Vorbereitung von Brennstoffen für Kohlekraftwerke |
| 100126 | Abfälle aus der Kühlwasserbehandlung |
| (* gefährliche Abfälle) | |
Erläuterung
Die Ausführungen beschränken sich auf die gängigen, mit Kohle oder Öl befeuerten Kraftwerke. Nicht berücksichtigt sind sonstige Verbrennungsanlagen und die Abfallverbrennungsanlagen. Eine Übertragung der Angaben auf Abfälle aus anderen Verbrennungsprozessen ist aufgrund der großen Bandbreite an Brennstoffen und Verfahren nur sehr beschränkt möglich.
Zuordnung nach AVV
| Kapitel 10 | Abfälle aus thermischen Prozessen |
| Gruppe 1001 | Abfälle aus Kraftwerken und anderen Verbrennungsanlagen (außer 19) |
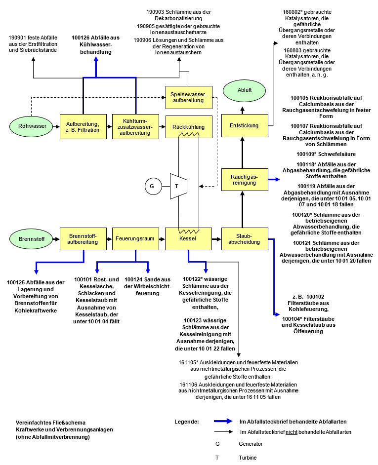
Schematische Darstellung des Entstehungsprozesses

Abfälle aus Kraftwerken (Quelle: ABAG-itm, 2008, überarbeitet durch INTECUS GmbH 2018)
Quellenverzeichnis(Quellen, wenn nicht anders angegeben, in der aktuellen Fassung)

