Abfallsteckbrief "1011 Abfälle aus der Herstellung von Glas und Glaserzeugnissen"
| 101103 | Glasfaserabfall |
| 101105 | Teilchen und Staub |
| 101109* | Gemengeabfall mit gefährlichen Stoffen vor dem Schmelzen |
| 101110 | Gemengeabfall vor dem Schmelzen mit Ausnahme desjenigen, der unter 10 11 09 fällt |
| 101111* | Glasabfall in kleinen Teilchen und Glasstaub, die Schwermetalle enthalten (z.B. aus Kathodenstrahlröhren) |
| 101112 | Glasabfall mit Ausnahme desjenigen, der unter 10 11 11 fällt |
| 101113* | Glaspolier- und Glasschleifschlämme, die gefährliche Stoffe enthalten |
| 101114 | Glaspolier- und Glasschleifschlämme mit Ausnahme derjenigen, die unter 10 11 13 fallen |
| 101115* | feste Abfälle aus der Abgasbehandlung, die gefährliche Stoffe enthalten |
| 101116 | feste Abfälle aus der Abgasbehandlung mit Ausnahme derjenigen, die unter 10 11 15 fallen |
| 101117* | Schlämme und Filterkuchen aus der Abgasbehandlung, die gefährliche Stoffe enthalten |
| 101118 | Schlämme und Filterkuchen aus der Abgasbehandlung mit Ausnahme derjenigen, die unter 10 11 17 fallen |
| 101119* | feste Abfälle aus der betriebseigenen Abwasserbehandlung, die gefährliche Stoffe enthalten |
| 101120 | feste Abfälle aus der betriebseigenen Abwasserbehandlung mit Ausnahme derjenigen, die unter 10 11 19 fallen |
| (* gefährliche Abfälle) | |
Erläuterung
Im Abfallsteckbrief werden die Herstellung und die Verarbeitung von Flach-, Behälter-, Gebrauchs- und Spezialglas berücksichtigt.
Hinsichtlich der Abfälle aus feuerfesten Materialien von Schmelzöfen (161105* und 161106) wird auf den Abfallsteckbrief 1611 Ofenausbruch verwiesen.
Hinsichtlich der Abfälle aus feuerfesten Materialien von Schmelzöfen (161105* und 161106) wird auf den Abfallsteckbrief 1611 Ofenausbruch verwiesen.
Zuordnung nach AVV
| Kapitel 10 | Abfälle aus thermischen Prozessen |
| Gruppe 1011 | Abfälle aus der Herstellung von Glas und Glaserzeugnissen |
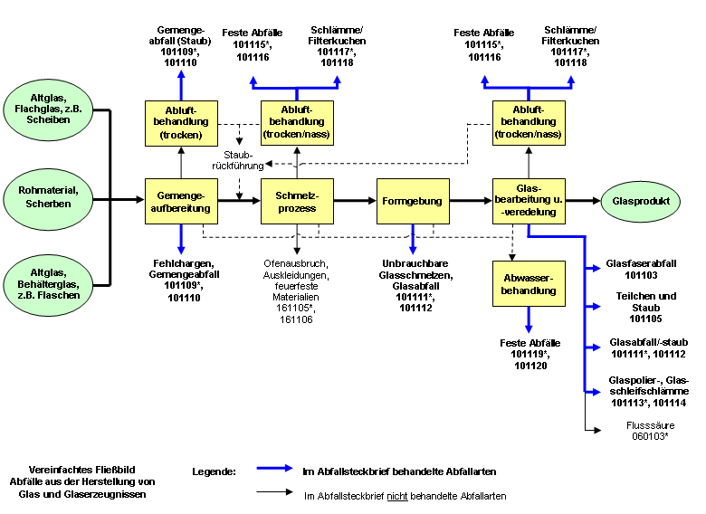
Schematische Darstellung des Entstehungsprozesses

Schematische Darstellung des Glas-Herstellungsprozesses und der möglichen Abfälle und Emissionen (Quelle: ABAG-itm, 2010)
Quellenverzeichnis(Quellen, wenn nicht anders angegeben, in der aktuellen Fassung)

