Abfallsteckbrief "1101 Chemische Oberflächenbearbeitung - Galvanikschlamm"
| 110108* | Phosphatierschlämme |
| 110109* | Schlämme und Filterkuchen, die gefährliche Stoffe enthalten |
| 110110 | Schlämme und Filterkuchen mit Ausnahme derjenigen, die unter 11 01 09 fallen |
| 110111* | wässrige Spülflüssigkeiten, die gefährliche Stoffe enthalten |
| 110115* | Eluate und Schlämme aus Membransystemen oder Ionenaustauschsystemen, die gefährliche Stoffe enthalten |
| 110116* | gesättigte oder verbrauchte Ionenaustauscherharze |
| (* gefährliche Abfälle) | |
Erläuterung
Die Ausführungen beschränken sich auf die bei der chemisch-physikalischen Behandlung (CPB) von Konzentraten, Halbkonzentraten und Spülwasser in galvanotechnischen Betrieben anfallenden Rückstände, sogenannte Galvanikschlämme. Rückstände aus Membran-/Ionenaustauschersystemen sowie verbrauchte Ionenaustauscherharze werden ebenfalls behandelt.
Die je nach Verfahren ggf. separat anfallenden Rückstände aus der Vorbehandlung bzw. Nachbehandlung in Galvanikbetrieben (z. B. Ent-/Befetten und Beizen) sind im Abfallsteckbrief-1101 Oberflächenbearbeitung - Vor-/Nachbehandlung beschrieben:
Die je nach Verfahren ggf. separat anfallenden Rückstände aus der Vorbehandlung bzw. Nachbehandlung in Galvanikbetrieben (z. B. Ent-/Befetten und Beizen) sind im Abfallsteckbrief-1101 Oberflächenbearbeitung - Vor-/Nachbehandlung beschrieben:
- Abfallschlüssel 110105* bis 07* sowie 110113* bis 14
Zuordnung nach AVV
| Kapitel 11 | Abfälle aus der chemischen Oberflächenbearbeitung und Beschichtung von Metallen und anderen Werkstoffen; Nichteisenhydrometallurgie |
| Gruppe 1101 | Abfälle aus der chemischen Oberflächenbearbeitung und Beschichtung von Metallen und anderen Werkstoffen (z. B. Galvanik, Verzinkung, Beizen, Ätzen, Phosphatieren, alkalisches Entfetten und Anodisierung) |
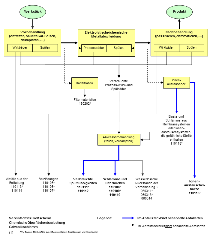
Schematische Darstellung des Entstehungsprozesses

Abfälle aus der chemischen Oberflächenbearbeitung und Beschichtung von Metallen (Quelle: ABAG-itm, 2008, Änderung: TAUW GmbH und LUBW, 2016)
Quellenverzeichnis(Quellen, wenn nicht anders angegeben, in der aktuellen Fassung)

