Abfallsteckbrief "1101 Chemische Oberflächenbearbeitung - Vorbehandlung"
| 110105* | saure Beizlösungen |
| 110106* | Säuren a. n. g. |
| 110107* | alkalische Beizlösungen |
| 110113* | Abfälle aus der Entfettung, die gefährliche Stoffe enthalten |
| 110114 | Abfälle aus der Entfettung mit Ausnahme derjenigen, die unter 11 01 13 fallen |
| (* gefährliche Abfälle) | |
Erläuterung
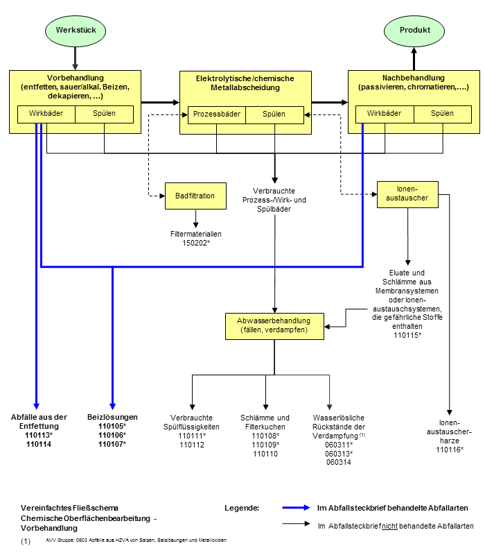
Die Ausführungen beschränken sich auf flüssige und feste Abfälle aus der Vorbehandlung (z. B. Entfettung, Beizen) und der Nachbehandlung (z. B. Passivieren), welche bei der galvanischen Oberflächenbehandlung von Werkstücken anfallen. Die Rückstände bei der elektrolytischen Metallabscheidung werden im Steckbrief 1101_Chemische Oberflächenbearbeitung - Galvanikschlamm (Abfallschlüssel 110108*-12 und 110115*-16*) beschrieben.
Nach jedem Verfahrensschritt müssen die anhaftenden Prozesschemikalien vom Werkstück abgespült werden, um das folgende Prozessbad nicht zu verunreinigen. So sind Spülvorgänge essentiell, um eine Verschleppung von Badinhaltsstoffen zu vermeiden. Die anfallenden wässrigen Spülflüssigkeiten, so auch im Bereich Vor- und Nachbehandlung der chemischen Oberflächenbearbeitung, werden mit dem Abfallschlüssel 110111* bzw. 110112 deklariert. Die Beschreibung und Charakterisierung erfolgt im Steckbrief 1101 Chemische Oberflächenbearbeitung - Galvanikschlamm.
Nach jedem Verfahrensschritt müssen die anhaftenden Prozesschemikalien vom Werkstück abgespült werden, um das folgende Prozessbad nicht zu verunreinigen. So sind Spülvorgänge essentiell, um eine Verschleppung von Badinhaltsstoffen zu vermeiden. Die anfallenden wässrigen Spülflüssigkeiten, so auch im Bereich Vor- und Nachbehandlung der chemischen Oberflächenbearbeitung, werden mit dem Abfallschlüssel 110111* bzw. 110112 deklariert. Die Beschreibung und Charakterisierung erfolgt im Steckbrief 1101 Chemische Oberflächenbearbeitung - Galvanikschlamm.
Zuordnung nach AVV
| Kapitel 11 | Abfälle aus der chemischen Oberflächenbearbeitung und Beschichtung von Metallen und anderen Werkstoffen; Nichteisenhydrometallurgie |
| Gruppe 1101 | Abfälle aus der chemischen Oberflächenbearbeitung und Beschichtung von Metallen und anderen Werkstoffen (z. B. Galvanik, Verzinkung, Beizen, Ätzen, Phosphatieren, alkalisches Entfetten und Anodisierung) |
Schematische Darstellung des Entstehungsprozesses

Abfälle aus der chemischen Oberflächenbearbeitung und Beschichtung von Metallen (Quelle: ABAG-itm, bearbeitet durch Tauw GmbH und LUBW, 2016)
Quellenverzeichnis(Quellen, wenn nicht anders angegeben, in der aktuellen Fassung)

