Abfallsteckbrief "1201 Strahlmittelabfälle"
| 120102 | Eisenstaub und -teilchen |
| 120116* | Strahlmittelabfälle, die gefährliche Stoffe enthalten |
| 120117 | Strahlmittelabfälle mit Ausnahme derjenigen, die unter 12 01 16 fallen |
| (* gefährliche Abfälle) | |
Erläuterung
Der Abfallsteckbrief beschränkt sich auf Strahlmittelabfälle, die bei der Oberflächenbehandlung von Metallen und Kunststoffen anfallen. Gebrauchte Strahlmittel, die bei der Oberflächenbehandlung von mineralischen Materialien anfallen, z. B. Mauerziegel, Beton oder Putze von Gebäuden, sind nicht berücksichtigt.
Weitere Abfälle der Gruppe 1201 sind in folgenden Abfallsteckbriefen beschrieben:
Weitere Abfälle der Gruppe 1201 sind in folgenden Abfallsteckbriefen beschrieben:
- 1201 Bearbeitungsöle (Abfallschlüssel 120106 bis 10*, 120112, 120119*)
- 1201 Bearbeitungsschlämme (Abfallschlüssel 120114*, 120115 und 120118*)
Zuordnung nach AVV
| Kapitel 12 | Abfälle aus Prozessen der mechanischen Formgebung sowie der physikalischen und mechanischen Oberflächenbearbeitung von Metallen und Kunststoffen |
| Gruppe 1201 | Abfälle aus Prozessen der mechanischen Formgebung sowie der physikalischen und mechanischen Oberflächenbearbeitung von Metallen und Kunststoffen |
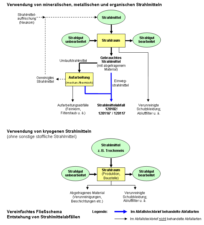
Schematische Darstellung des Entstehungsprozesses

Entstehung von Strahlmittelabfällen (Quelle: ABAG-itm, 2010; LUBW 05.08.2011)
Quellenverzeichnis(Quellen, wenn nicht anders angegeben, in der aktuellen Fassung)

