Abfallsteckbrief "1305 Inhalte von Öl-/Wasserabscheidern"
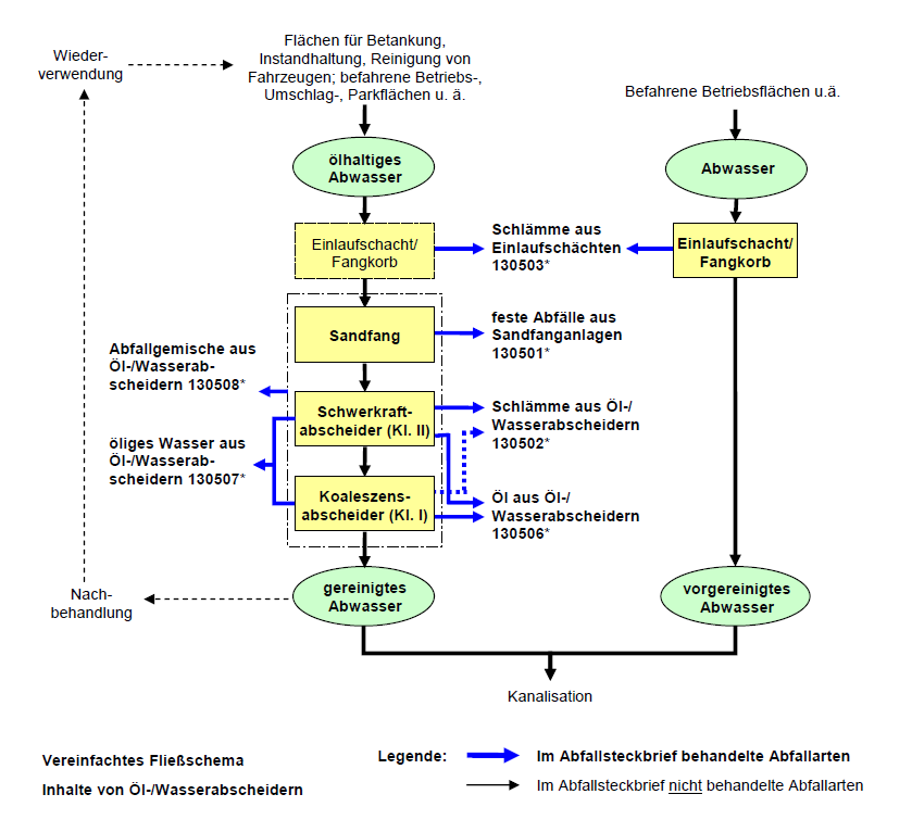
| 130501* | feste Abfälle aus Sandfanganlagen und Öl-/Wasserabscheidern |
| 130502* | Schlämme aus Öl-/Wasserabscheidern |
| 130503* | Schlämme aus Einlaufschächten |
| 130506* | Öle aus Öl-/Wasserabscheidern |
| 130507* | öliges Wasser aus Öl-/Wasserabscheidern |
| 130508* | Abfallgemische aus Sandfanganlagen und Öl-/Wasserabscheidern |
| (* gefährliche Abfälle) | |
Erläuterung
Abfälle der Gruppe 1305 "Inhalte von Öl-/Wasserabscheidern" entstehen in Anlagen zur Abtrennung von Leichtflüssigkeiten (auch Leichtflüssigkeitsabscheider genannt). Im Allgemeinen handelt es sich um mineralölhaltige Abwässer aus den im Anhang 49 der Abwasserverordnung (AbwV) genannten Bereichen Gewerbe, Industrie und öffentliche Einrichtungen.
Diese Abfälle dürfen nicht mit den Abfällen der Abfallgruppe 1908 "Abfälle aus Abwasserbehandlungsanlagen a. n. g." verwechselt werden.
In diesem Abfallsteckbrief wird der Abfallschlüssel 200303 "Straßenkehricht" nicht berücksichtigt. Dem Abfallschlüssel 200303 "Straßenkehrricht" werden Schlämme aus Einlaufschächten zugeordnet, die bei der routinemäßigen Reinigung von gewöhnlichen Einlaufschächten (z.B. bei öffentlichen Plätzen) anfallen und im Regelfall keine gefährlichen Stoffe enthalten.
Diese Abfälle dürfen nicht mit den Abfällen der Abfallgruppe 1908 "Abfälle aus Abwasserbehandlungsanlagen a. n. g." verwechselt werden.
In diesem Abfallsteckbrief wird der Abfallschlüssel 200303 "Straßenkehricht" nicht berücksichtigt. Dem Abfallschlüssel 200303 "Straßenkehrricht" werden Schlämme aus Einlaufschächten zugeordnet, die bei der routinemäßigen Reinigung von gewöhnlichen Einlaufschächten (z.B. bei öffentlichen Plätzen) anfallen und im Regelfall keine gefährlichen Stoffe enthalten.
Zuordnung nach AVV
| Kapitel 13 | Ölabfälle und Abfälle aus flüssigen Brennstoffen (außer Speiseöle und Ölabfälle, die unter Kapitel 05, 12 oder 19 fallen) |
| Gruppe 1305 | Inhalte von Öl-/Wasserabscheidern |
Schematische Darstellung des Entstehungsprozesses

Abfälle aus Sandfängen, Einlaufschächten und Öl-/Wasserabscheidern (Quelle: ABAG-itm, 2010)
Quellenverzeichnis(Quellen, wenn nicht anders angegeben, in der aktuellen Fassung)

