Abfallsteckbrief "1607 Tankreinigungsabfälle"
| 160708* | ölhaltige Abfälle |
| 160709* | Abfälle, die sonstige gefährliche Stoffe enthalten |
| 160799 | Abfälle a. n. g. |
| (* gefährliche Abfälle) | |
Erläuterung
Die AVV-Gruppe 1607 beschränkt sich auf Abfälle, die bei der Reinigung von Behältern wie Transport- und Lagertanks, Silos, Tonnen oder Fässern anfallen. Abhängig von den eingelagerten Materialien können diese Abfälle Öle oder sonstige gefährliche Stoffe enthalten.
Dabei sind Abfälle aus der Reinigung von Behältern aus der Erdölraffination, Erdgasreinigung und Kohlepyrolyse nach AVV-Kapitel 05 sowie Ölabfälle nach AVV-Kapitel 13 ausgenommen. Dies gilt z. B. für Bodenschlämme aus Tanks in der Erdölindustrie (AS 050103*) oder Bilgenöle aus der Schifffahrt (AVV-Gruppe 13 04). Diese Abfälle werden daher in diesem Abfallsteckbrief nicht beschrieben, obwohl sie eine ähnliche Zusammensetzung wie die ölhaltigen Abfälle (AS 160708*) aufweisen können.
Dabei sind Abfälle aus der Reinigung von Behältern aus der Erdölraffination, Erdgasreinigung und Kohlepyrolyse nach AVV-Kapitel 05 sowie Ölabfälle nach AVV-Kapitel 13 ausgenommen. Dies gilt z. B. für Bodenschlämme aus Tanks in der Erdölindustrie (AS 050103*) oder Bilgenöle aus der Schifffahrt (AVV-Gruppe 13 04). Diese Abfälle werden daher in diesem Abfallsteckbrief nicht beschrieben, obwohl sie eine ähnliche Zusammensetzung wie die ölhaltigen Abfälle (AS 160708*) aufweisen können.
Zuordnung nach AVV
| Kapitel 16 | Abfälle, die nicht anderswo im Verzeichnis aufgeführt sind |
| Gruppe 1607 | Abfälle aus der Reinigung von Transport- und Lagertanks und Fässern (außer 05 und 13) |
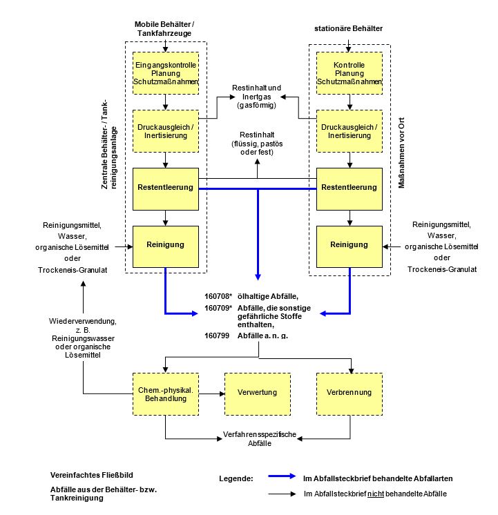
Schematische Darstellung des Entstehungsprozesses

Abfälle aus der Behälter- bzw. Tankreinigung (Quelle: ABAG-itm, überarbeitet durch GNS mbH, 2022)
Quellenverzeichnis(Quellen, wenn nicht anders angegeben, in der aktuellen Fassung)
DE - Bundesrepublik Deutschland
BW - Baden-Württemberg
BY - Bayern
BE - Berlin
BB - Brandenburg
HB - Bremen
HH - Hamburg
HE - Hessen
MV - Mecklenburg-Vorpommern
NI - Niedersachsen
NW - Nordrhein-Westfalen
RP - Rheinland-Pfalz
SL - Saarland
SN - Sachsen
ST - Sachsen-Anhalt
SH - Schleswig-Holstein
TH - Thüringen

