Abfallsteckbrief "1709 sonstige Bau- und Abbruchabfälle"
| 170901* | Bau- und Abbruchabfälle, die Quecksilber enthalten |
| 170902* | Bau- und Abbruchabfälle, die PCB enthalten (z. B. PCB-haltige Dichtungsmassen, PCB-haltige Bodenbeläge auf Harzbasis, PCB-haltige Isolierverglasungen, PCB-haltige Kondensatoren) |
| 170903* | sonstige Bau- und Abbruchabfälle (einschließlich gemischte Abfälle), die gefährliche Stoffe enthalten |
| 170904 | gemischte Bau- und Abbruchabfälle mit Ausnahme derjenigen, die unter 17 09 01, 17 09 02 und 17 09 03 fallen |
| (* gefährliche Abfälle) | |
Erläuterung
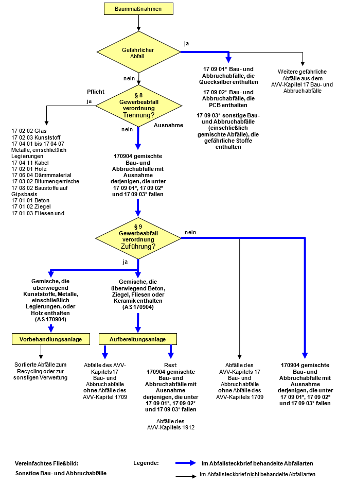
In diesem Abfallsteckbrief werden die bei Bautätigkeiten (z. B. Neubau, Abbruch, Sanierung) anfallenden quecksilber- und PCB-haltigen Abfälle sowie gemischte Bau- und Abbruchabfälle mit signifikanten nichtmineralischen Bestandteilen beschrieben. Letztere werden umgangssprachlich auch Baustellenabfälle bzw. Baumischabfälle genannt und sollen gemäß der Gewerbeabfallverordnung (GewAbfV) nur noch in Ausnahmefällen anfallen. Es ist zu prüfen, ob diese Abfälle einem anderen, spezifischeren Abfallschlüssel des Kapitels 17 zugeordnet werden können, sofern Art und Menge der Nebenbestandteile bzw. Schadstoffe dies erlauben.
Weitere Abfälle aus dem Kapitel 17 Bau- und Abbruchabfälle sind in den Abfallsteckbriefen der Gruppen
Weitere Abfälle aus dem Kapitel 17 Bau- und Abbruchabfälle sind in den Abfallsteckbriefen der Gruppen
- 1701 mineralischer Bauschutt (Beton, Ziegel, Fliesen, und Keramik)
- 1703 Bitumengemische und teerhaltige Produkte
- 1705 Bodenaushub, Baggergut, Gleisschotter
- 1706 Dämmmaterial und asbesthaltige Baustoffe
- Brandabfälle
- Altholz
Zuordnung nach AVV
| Kapitel 17 | Bau- und Abbruchabfälle (einschliesslich Aushub von verunreinigten Standorten) |
| Gruppe 1709 | Sonstige Bau- und Abbruchabfälle |
Schematische Darstellung des Entstehungsprozesses

Gemischte Bau- und Abbruchabfälle der Gruppe 1709 (Quelle: LUBW, 2017)
Quellenverzeichnis(Quellen, wenn nicht anders angegeben, in der aktuellen Fassung)

