Abfallsteckbrief "1911 Abfälle aus der Altölaufbereitung"
| 191101* | gebrauchte Filtertone |
| 191102* | Säureteere |
| 191103* | wässrige flüssige Abfälle |
| 191104* | Abfälle aus der Brennstoffreinigung mit Basen |
| 191105* | Schlämme aus der betriebseigenen Abwasserbehandlung, die gefährliche Stoffe enthalten |
| 191106 | Schlämme aus der betriebseigenen Abwasserbehandlung mit Ausnahme derjenigen, die unter 19 11 05 fallen |
| 191107* | Abfälle aus der Abgasreinigung |
| 191199 | Abfälle a. n. g. |
| (* gefährliche Abfälle) | |
Erläuterung
In diesem Abfallsteckbrief werden nur Abfälle aus der Altölaufbereitung behandelt. Abfälle aus Raffinationsanlagen von frischen, ungebrauchten Erdölen sind der Abfallgruppe 0501 zuzuordnen, wobei die dort enthaltenen Abfallarten teilweise die gleiche Bezeichnung haben.
In diesem Abfallsteckbrief nicht behandelt werden Bodenschlämme aus Öltanks. In Altölen sind Partikel (Schmutz und Metallabrieb) enthalten, die sich am Boden der Vorratstanks absetzen. Die Bodenschlämme fallen wie bei der Erdölraffination bei der Reinigung der Tanks an und sind dem Abfallschlüssel 050103* "Bodenschlämme aus Tanks" zuzuordnen.
Unter anderem auch aus ökologischen Gründen haben sich die Verfahren zur Aufarbeitung von Altölen in den letzten Jahren erheblich verändert. So wird das lange Zeit klassische Verfahren zur Altölaufbereitung, das Schwefelsäure/Bleicherde-Kontaktverfahren, heute in Deutschland nicht mehr eingesetzt. Es wurde inzwischen vollständig durch die verschiedenen Verdampfungsverfahren sowie anderen Aufarbeitungsverfahren abgelöst.
In diesem Abfallsteckbrief nicht behandelt werden Bodenschlämme aus Öltanks. In Altölen sind Partikel (Schmutz und Metallabrieb) enthalten, die sich am Boden der Vorratstanks absetzen. Die Bodenschlämme fallen wie bei der Erdölraffination bei der Reinigung der Tanks an und sind dem Abfallschlüssel 050103* "Bodenschlämme aus Tanks" zuzuordnen.
Unter anderem auch aus ökologischen Gründen haben sich die Verfahren zur Aufarbeitung von Altölen in den letzten Jahren erheblich verändert. So wird das lange Zeit klassische Verfahren zur Altölaufbereitung, das Schwefelsäure/Bleicherde-Kontaktverfahren, heute in Deutschland nicht mehr eingesetzt. Es wurde inzwischen vollständig durch die verschiedenen Verdampfungsverfahren sowie anderen Aufarbeitungsverfahren abgelöst.
Zuordnung nach AVV
| Kapitel 19 | Abfälle aus Abfallbehandlungsanlagen, öffentlichen Abwasserbehandlungsanlagen sowie der Aufbereitung von Wasser für den menschlichen Gebrauch und Wasser für industrielle Zwecke |
| Gruppe 1911 | Abfälle aus der Altölaufbereitung |
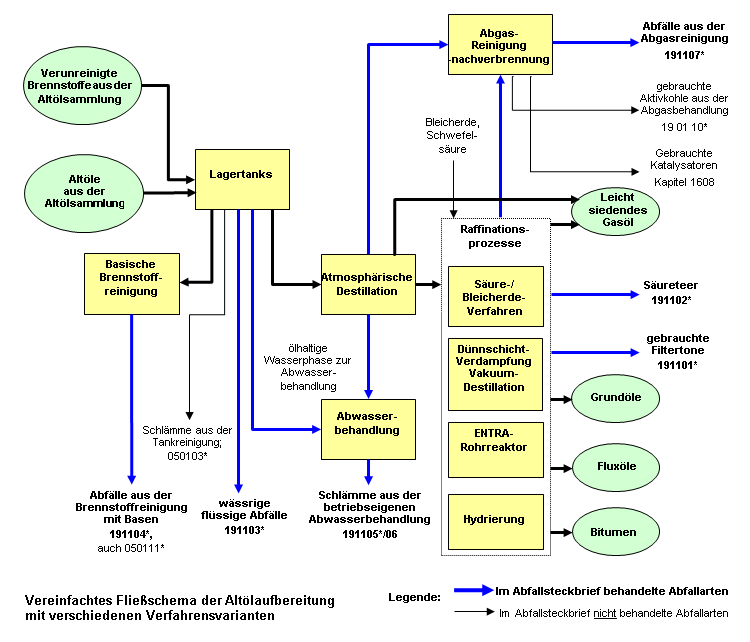
Schematische Darstellung des Entstehungsprozesses

Verfahrensfließbild Altölaufbereitung (Quelle: ABAG-itm, 2012)
Quellenverzeichnis(Quellen, wenn nicht anders angegeben, in der aktuellen Fassung)

